Entry-to-Practice Credentials Assessment Process

In 2012-2013, the Committee on Health Workforce (CHW) requested that the process for managing proposals to change entry-to-practice (ETP) credentials be revised, resulting in the former Coordinating Committee on Entry-to-Practice Credentials being repurposed and renamed as the Health Professions Credentials Working Group (HPCWG). The HPCWG, consisting of members from each province and territoryFootnote 1, will work collaboratively to review, assess and provide recommendations on requests for changes in ETP credentials. Assessments will focus on whether requested changes are reflective of good public policy, and responsive to the needs of the population and the healthcare system.

ETP credential changes include:

  1. Formal ETP Credential Changes: a proposal to change the minimum ETP credential required for registration or licensure (e.g. the regulator wishes to change the ETP credential from a diploma program to a bachelor program); and
  2. Functional ETP Credential Change: a proposal to change an educational program that is one of several pathways to ETP credentials (e.g. an educational institution establishes a Master's program that is acceptable for obtaining ETP but the minimum educational ETP requirement of the regulator remains at the undergraduate program level). Functional ETP Credential Changes eligible for review through this process are limited to:
    1. changes that impact the length of a programFootnote 2,
    2. changes that impact the credential awarded (e.g. diploma to bachelor, bachelor to Master's), or
    3. addition or removal of an additional certification to an existing education program.

Process

The process involves the collaboration of Federal, Provincial and Territorial Ministries of Health and Ministries of Post-Secondary/Advanced Education. The province of Quebec does not participate in this process; however, it will continue to collaborate with this initiative by supporting an ongoing exchange of information between jurisdictions.

The process is comprised of three stages:

Stage One: Provincial/Territorial Initiation

  • A letter of intent from a regulatory body, employer or educational institution is submitted to the Provincial or Territorial Deputy Minister of Health to commence the process. Assistance in identifying appropriate jurisdictional contact information can be obtained through the CHW Secretariat at CHW.CES@hc-sc.gc.ca
  • The receiving province/territory (P/T) will review the letter of intent and determine whether or not further assessment is required.
  • If the receiving P/T requires further assessment, the organization will be asked to complete the Assessment Application for Proposals to Change an Entry-to-Practice Credential. The applicant will be required to:
    • provide a detailed description and rationale for the proposed change;
    • describe the impact on the educational framework pertaining to programs, training, and development of faculty, clinical sites, and students; and
    • identify the impact on health human resources, health human resource planning, and implications for employers.
  • The receiving P/T may also request further cross jurisdictional feedback, thereby moving to stage two.

Flowchart of Stage One: Provincial/Territorial Initiation

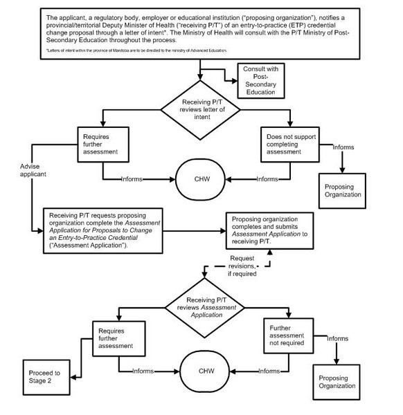
The first flow chart outlines the first stage whereby a letter of intent from a regulatory body, employer or educational institution is submitted to the provincial or territorial (P/T) Deputy Minister of Health (with the exception of Manitoba, whereby letters of intent are to be directed to the Ministry of Advanced Education). Staff in the P/T health department/ministry will review the letter of intent and determine, in consultation with their post-secondary education colleagues, whether or not further assessment is required.

  • If the Receiving P/T decides that it does not require further assessment to make a decision, the P/T will inform both CHW and the proposing organization of the decision.
  • If the Receiving P/T decides that it does require further assessment to make a decision, the P/T will inform CHW and request that the proposing organization complete the Assessment Application for Proposals to Change an Entry-to-Practice Credential. The proposing organization will then complete the Assessment Application and submit it to the Receiving P/T.

The Receiving P/T will review the Assessment Application and request additional information/revisions from the proposing organization, if required.

  • If the Receiving P/T decides that it does not require further assessment to make a decision, the P/T will inform both CHW and the proposing organization of the decision.
  • If the Receiving P/T decides that it does require further assessment to make a decision, the P/T will inform CHW and the application will then proceed to Stage 2.

Flowchart of Stage One: Provincial/Territorial Initiation

Stage Two: Cross Jurisdictional Analysis

  • The HPCWG has the opportunity to review the application, and provide the Receiving P/T with feedback on the anticipated impacts of accepting, or not accepting, this proposed change.
  • The Receiving P/T assesses the evidence and rationale for the proposed change, and prepares a final Assessment Report which includes the perspectives of other provinces/territories.

Flowchart of Stage Two: Cross Jurisdictional Analysis

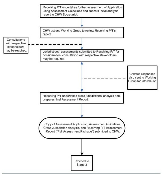
The second flow chart outlines the second stage whereby the Application undergoes a cross-jurisdictional analysis:

First, the Receiving P/T assesses the Application using the Assessment Guidelines and submits an initial analysis report to the CHW Secretariat.

Next, CHW actions the HPCWG to review the Receiving P/T's report. This involves each jurisdiction assessing the report and considering the potential impact of the proposed credential change on their respective P/T. (Consultations with respective stakeholders may be required during this review.)

Jurisdictional assessments are then submitted to the Receiving P/T for consideration. (The collated responses are also sent to the HPCWG for information.)

The Receiving P/T undertakes a cross-jurisdictional analysis, based on responses, and prepares the final assessment report.

Flowchart of Stage Two: Cross Jurisdictional Analysis

Stage Three: CHW Discussion and P/T Decision

  • CHW reviews the full assessment package and discusses the results with the Receiving P/T.
  • If additional information is required, the HCPWG will undertake further analysis and may engage external researchers/consultants.
  • Once the report/information is sufficient, the Receiving P/T will make a decision on whether or not to approve the change in ETP credential, and will inform the requesting organization.

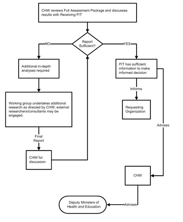
Flowchart of Stage Three: CHW Discussion and P/T Decision

The third flow chart outlines the process whereby CHW reviews the Full Assessment Package and discusses the results with the Receiving P/T.

  • If the report is not sufficient in helping the Receiving P/T make an informed decision, CHW may direct the HPCWG to undertake additional analysis. The HPCWG may engage external researchers/consultants, if required. The Final Report is then submitted to CHW for discussion. This process may be repeated until the report is considered sufficient.
  • If the report is sufficient in helping the Receiving P/T make an informed decision, the Receiving P/T will inform the Requesting Organization and advise CHW. Deputy Ministers of Health and Deputy Ministers responsible for Post-Secondary Education will be advised of the Receiving P/T’s decision.

Flowchart of Stage Three: CHW Discussion and P/T Decision

Page details

Date modified: