Doctoral Eligibility Flowchart
Long description
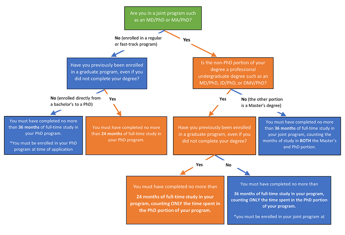
Top of chart begins with Q: “Are you in a joint program such as an MD/PhD or MA/PhD?”
If “No” (enrolled in a regular or fast-track program) to “Are you in a joint program such as an MD/PhD or MA/PhD”, then Q: “Have you previously enrolled in a graduate program, even if you did not complete your degree?”
If “No (enrolled directly from a bachelor's degree to a PhD)”, then “You must have completed no more than 36 months of full-time study in your PhD program. *You must be enrolled in your PhD program at time of application.”
If “Yes”, then “You must have completed no more than 24 months of full-time study in your PhD program.”
If “Yes” to “Are you in a joint program such as an MD/PhD or MA/PhD”, then Q: “Is the non-PhD portion of your degree a professional undergraduate degree such as an MD/PhD, JD/PhD, or DMV/PhD?
If “No (the other portion is a Master’s degree)” then “You must have completed no more than 36 months of full-time study in your joint program, counting the months of study in BOTH the Master’s and PhD portion.”
If “Yes”, then Q: “Have you previously been enrolled in a graduate program, even if you did not complete your degree?”
If “Yes”, then “You must have completed no more than 24 months of full-time study in your program, counting ONLY the time spent in the PhD portion of your program.”
If “No”,then “You must have completed no more than 36 months of full-time study in your program, counting ONLY the time spent in the PhD portion of your program. *You must be enrolled in your joint program at the time of application.”
Note:
- If you are a part-time student, then two terms of part-time study count as one term of full time study.
- Months of study are calculated including up to December 31st of the calendar year of application.
- These eligibility criteria may not apply to agency specific awards, see the agency-specific websites for other doctoral awards.
- Date modified: