Doctoral Eligibility Flowchart

Long description

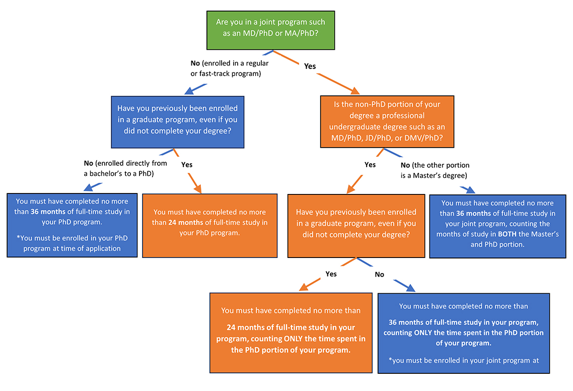
Top of chart begins with Q: “Are you in a joint program such as an MD/PhD or MA/PhD?”

If “No (enrolled in a regular or fast-track program) to “Are you in a joint program such as an MD/PhD or MA/PhD”, then Q: “Have you previously enrolled in a graduate program, even if you did not complete your degree?

If “No (enrolled directly from a bachelor's degree to a PhD)”, then “You must have completed no more than 36 months of full-time study in your PhD program. *You must be enrolled in your PhD program at time of application.”

If “Yes”, then “You must have completed no more than 24 months of full-time study in your PhD program.”

If “Yes” to “Are you in a joint program such as an MD/PhD or MA/PhD”, then Q: “Is the non-PhD portion of your degree a professional undergraduate degree such as an MD/PhD, JD/PhD, or DMV/PhD?

If “No (the other portion is a Master’s degree)” then “You must have completed no more than 36 months of full-time study in your joint program, counting the months of study in BOTH the Master’s and PhD portion.

If “Yes”, then Q: “Have you previously been enrolled in a graduate program, even if you did not complete your degree?”

If “Yes”, then “You must have completed no more than 24 months of full-time study in your program, counting ONLY the time spent in the PhD portion of your program.

If “No”,then “You must have completed no more than 36 months of full-time study in your program, counting ONLY the time spent in the PhD portion of your program. *You must be enrolled in your joint program at the time of application.”

Note:

Date modified: