Vaccine annex: Canadian Pandemic Influenza Preparedness: Planning Guidance for the Health Sector
For readers interested in the PDF version, the document is available for downloading or viewing:
Date of Latest Version: March 2017
Table of Contents
- Preamble
- 1.0 Introduction
- 2.0 Context for Planning
- 3.0 Canada's Pandemic Vaccine Strategy
- 4.0 Integration with Other Response Components
- 5.0 Research
- 6.0 Assessment and Evaluation
- Appendix A - Pandemic Vaccine Prioritization Framework
- 1.0 Introduction
- 2.0 Pandemic Vaccine Prioritization Framework
- 3.0 Considerations for Pandemic Vaccine Prioritization
- 4.0 Process for Developing Recommendations
- Appendix A1 - Information Needs for Vaccine Prioritization
- Appendix A2 - Public Consultations Regarding Prioritization
- 1. Canadian Program of Research on Ethics in a Pandemic (CanPREP) Projects,
- 2. University of Alberta Survey on Allocation of Scarce Resources During an Influenza Pandemic
- 3. Goals and Values from the Antiviral Deliberative Dialogue Process
- 4. Institute of Medicine (IOM)'s Public Engagement on Facilitating Access to Antiviral Medications and Information in an Influenza Pandemic
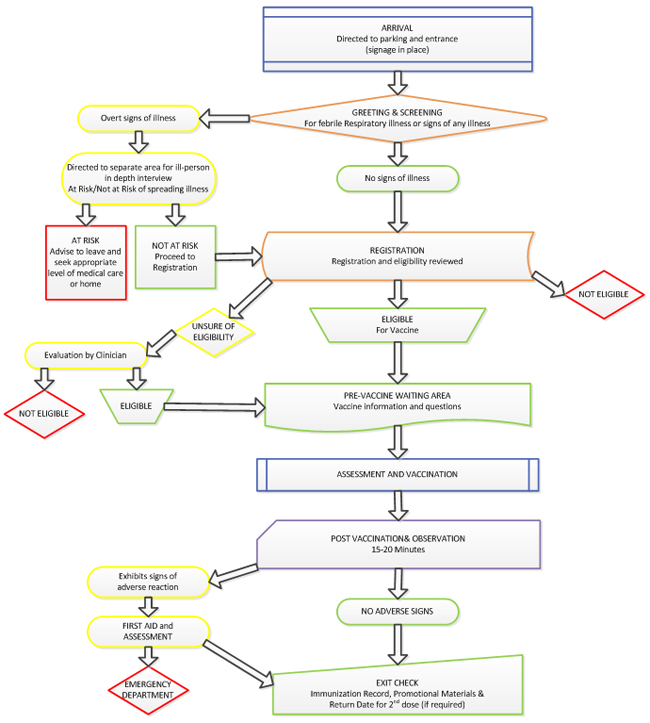
- Appendix B - Planning Guidance for Mass Immunization Clinics
- 1.0 Introduction
- 2.0 Clinic Planning
- 2.1 Leadership and Coordination
- 2.2 Clinic Site Identification
- 2.3 Human Resources
- 2.3.1 Clinic Staffing
- 2.3.2 Legislation and Regulatory Considerations
- 2.3.3 Roles and Responsibilities
- 2.3.4 Training
- 2.3.5 Orientation
- 2.4 Communication
- 2.4.1 Public Communication (External)
- 2.4.2 Clinic Staff Communication (Internal)
- 2.5 Data Management
- 2.6 Clinical Supplies
- 2.6.1 Storage and Handling
- 2.6.2 Cold Chain Management
- 2.7 Non-Clinical Supplies
- 3.0 Clinic Operations
- 4.0 De-escalation Activities and Evaluations
- Appendix B1 - Sample Mass Immunization Clinic Supply List
- Appendix B2 - Sample Mass Immunization Clinic Setup
- Appendix B3 - Sample Post-Clinic Evaluation Form for Staff
- Appendix B4 - Sample Public Evaluation Form
Preamble
The Vaccine Annex of the Canadian Pandemic Influenza Preparedness: Planning Guidance for the Health Sector (CPIP) is a federal, provincial and territorial (FPT) guidance document that outlines how jurisdictions will work together to ensure a coordinated and consistent health sector approach to the pandemic vaccine strategy. The CPIP main body and annexes are interdependent and complementary and intended to be used together.
While it is anticipated that CPIP's strategic direction and guidance will inform FPT planning to support a consistent and coordinated response across jurisdictions, provinces and territories (PT) have the ultimate responsibility for planning and decision-making within their respective jurisdictions.
It is important to note that CPIP is not an actual response plan. Rather, it is a disease-specific guidance document that will support an FPT all-hazards health emergency response approach.
1.0 Introduction
1.1 Background
Immunization of susceptible individuals is the most effective way to prevent disease and death from influenza. Canada has made a commitment to secure pandemic vaccine for all Canadians and FPT governments are committed to working together to make pandemic vaccine available to as many people as possible as quickly as possible.
There are many challenges associated with successful implementation of the pandemic vaccine strategy. The creation of the first pandemic readiness vaccine contract in 2001 was a major accomplishment but is just one aspect of preparedness. This annex describes the many components involved in planning and delivering a pan-Canadian immunization program to the entire population during an influenza pandemic.
1.2 Purpose
The purpose of the Vaccine Annex is to outline Canada's pandemic vaccine strategy and to provide vaccine-specific operational and technical guidance for the health sector. It is one of a series of annexes that support CPIP.
The primary audiences for the Vaccine Annex are the FPT ministries of health together with other federal government departments that have responsibilities for immunization of selected populations. The Vaccine Annex also serves as a reference document on the pandemic vaccine strategy for other government departments, non-governmental organizations engaged in health issues and other stakeholders. The Vaccine Annex is intended to be read in conjunction with the main body of CPIP, which provides strategic guidance and the framework for pandemic preparedness and response.
1.3 Changes in this Version
This version of the Vaccine Annex is considerably changed from the 2008 version in both format and content. Lessons learned from the 2009 pandemic have been incorporated. Information is included on the status of Canadian pandemic vaccine contracts and new regulatory approaches that can be used in a pandemic. New sections address vaccine allocation and distribution, vaccine administration, monitoring of adverse events following immunization (AEFI) and measurement of vaccine effectiveness. Vaccine-specific objectives, assumptions, and roles and responsibilities have also been updated.
The underlying principles and approaches outlined in CPIP are highlighted throughout the Vaccine Annex, particularly the need for flexibility by those responsible for vaccine administration, given that vaccine timelines are subject to change. The CPIP risk management approach is applied to the pandemic vaccine strategy and CPIP planning scenarios are used to identify vaccine-specific risk management considerations in pandemics of varying impact. Additional risks for the pandemic vaccine strategy are identified along with potential mitigation approaches. Key decisions needed to implement the pandemic vaccine program and their associated triggers for action are outlined.
The Pandemic Vaccine Prioritization Framework has been updated to provide more guidance regarding its use and is now incorporated into the Vaccine Annex as Appendix A. Detailed planning guidance for mass immunization clinics has been added as Appendix B.
2.0 Context for Planning
2.1 Role of Vaccine in Prevention of Pandemic Influenza
Immunization is the only way (aside from natural infection) that individuals can develop prolonged immunity to a pandemic virus. Pandemic vaccine is expected to play an important role in preventing illness and severe disease. Studies from the 2009 pandemic showed that vaccine prevented considerable illness, hospitalization and death despite its arrival as the second wave of illness was nearing its peak.Footnote 1 Footnote 2 For optimal individual and community level benefit, vaccine must be made available in large quantities as quickly as possible. Using current egg-based vaccine production technology, pandemic vaccine production is expected to take from four to six months. Ongoing efforts to reduce these production timelines together with advances in vaccine technology could improve the impact of vaccine during the next pandemic.
Pandemic vaccine manufacturing processes are essentially the same as for seasonal influenza vaccine; however, pandemic vaccine is expected to be monovalent (i.e. contain only the pandemic strain) unlike seasonal influenza vaccines which is trivalent or quadrivalent.
Dose-sparing strategies (such as adding adjuvants to vaccine) will be used by many manufacturers to maximize the vaccine supply. In the 2009 pandemic, the addition of an oil-in-water adjuvant (AS03) to the H1N1 vaccine used in Canada allowed the antigen content of the vaccine to be reduced to 3.75 µg of haemagglutinin instead of the usual 15 µg per strain in seasonal influenza vaccines. Adjuvants also elicit a stronger, longer-lasting and broader immune response than equivalent doses of non-adjuvanted, inactivated influenza vaccine. This provides advantages in terms of higher vaccine effectiveness in an immunologically-naïve population (vaccine or natural infection) and anticipated protection against strain drift.Footnote 3 Footnote 4 Footnote 5
2.2 Uncertainties and Unpredictability
There are many uncertainties associated with implementation of the pandemic vaccine strategy. Some of the major unknown areas are the following:
- The availability of pandemic vaccine - Unanticipated delays or failures can occur at any stage of vaccine development and manufacture because of difficulties in isolating the novel influenza virus or preparing seed strain and reagents or because of poor vaccine virus growth in eggs or problems with quality control, quality assurance and lot release. These may affect the timing and/or the quantity of available vaccine.
- Immunogenicity of pandemic vaccine - The lack of historical data for a new pandemic vaccine limits the ability to predict the antigen content needed to produce an acceptable antibody response in all age and risk groups. H5N1 vaccines, for example, have been poorly immunogenic to date unless administered with an appropriate adjuvant. As well, the dosing schedule (e.g. one versus two doses) may not be known until clinical studies with the new vaccine can be completed. These uncertainties make it difficult to know how many vaccine doses to order or plan to administer.
- The effect of pandemic immunization - The effect of the immunization program on the population (in terms of prevention of illness and severe disease) will be influenced by the effectiveness of the vaccine, the degree to which people are willing to be immunized (vaccine uptake) and the timing of vaccine availability in relation to pandemic activity. Ideally, vaccine should be administered before most of the population have been exposed to the pandemic virus; however, vaccine can still have significant impact if it becomes available later in the pandemic.Footnote 6
- Emergence of significant safety issues - Adverse events may occur with any medication or vaccine. When a vaccine is given to millions of people, rare and sometimes unexpected adverse events may be detected. The pandemic influenza virus itself may be responsible for unexpected morbidity and mortality that could be incorrectly attributed to pandemic vaccine if the immunization campaign coincides with a pandemic wave. Concentrated immunization campaigns also raise the possibility of coincidental events (e.g. a grouping of deaths in seniors) being erroneously linked to vaccine.
Several steps are being taken in the interpandemic period to improve speed of production and vaccine effectiveness. These include research on potential pandemic vaccines, new adjuvants, increasing antigen filling capacity, improving methods to make seed strains and reagents rapidly and adopting new technologies to replace egg-based vaccine manufacture (e.g. cell culture and plant-based vaccine manufacture). However, it is impossible to remove all the uncertainties involved in producing a new vaccine against a novel influenza virus at the time of a pandemic. Section 3.6.2 Risk Management Considerations for the Pandemic Strategy provides further details about the risks associated with the pandemic vaccine strategy, their implications and potential mitigation or response.
2.3 Lessons Learned from the 2009 Pandemic.
2.3.1 Relevant Scientific Findings
Vaccine studies conducted during and after the 2009 pandemic produced several key findings that should be useful in future pandemics:
- AS03-adjuvanted vaccine produced a satisfactory immune response in all age and risk groups, including children, pregnant women, people with poor immune response and Aboriginal people.Footnote 7 Footnote 8 Footnote 9
- Adjuvanted vaccine demonstrated superior immunogenicity to non-adjuvanted vaccine, even with lower antigen content,Footnote 10 and had higher vaccine effectiveness than non-adjuvanted vaccine used in other countries.Footnote 11 Footnote 12 Footnote 13 Footnote 14
- Pandemic vaccine had a good safety profile overall.Footnote 15 Footnote 16
- The risk of Guillain-Barré Syndrome (GBS) was not significantly elevated in recipients of adjuvanted pandemic vaccine in Europe.Footnote 17 In Quebec, the number of GBS cases attributable to immunization (primarily with adjuvanted vaccine) was approximately two per one million vaccine doses, consistent with seasonal influenza vaccine.Footnote 18
- An increased incidence of narcolepsy (an uncommon sleep disorder) was detected in recipients of AS03-adjuvanted vaccine, primarily among children and adolescents. In Quebec, a study estimated the attributable risk to be 1/1,000,000 vaccine recipients.Footnote 19 Footnote 20 Footnote 21 Footnote 22 Footnote 23
- Immunization of pregnant women with pandemic vaccine, including AS03 and MF59 adjuvanted vaccines, was not associated with increased risk of adverse fetal or neonatal outcomes, including fetal death.Footnote 24 Several studies suggested that improved fetal and neonatal outcomes were associated with pandemic immunization.Footnote 25 Footnote 26
- Egg-allergic individuals were safely given pandemic influenza vaccine.Footnote 27
- There was substantial persistence of antibody in children one year after a single dose of AS03-adjuvanted pandemic vaccine and excellent response to the pandemic strain following one dose of 2010/11 trivalent inactivated influenza vaccine (TIV), which demonstrated the priming induced by the pandemic vaccine.Footnote 28 There was also persistence of vaccine effectiveness into the 2010/2011 season.Footnote 29
- TIV containing the pandemic strain in the first post-pandemic year could safely be given to those who had previously received adjuvanted pandemic vaccine.Footnote 30 Footnote 31
- The 2009 pandemic and seasonal vaccines were compatible when administered concurrently (note that this finding would be relevant only if pandemic and seasonal vaccines were both given during the next pandemic).Footnote 32
- Some studies during and after the 2009 pandemic showed that prior receipt of seasonal vaccine was associated with increased risk of acquiring illness from the pandemic influenza virus strain,Footnote 33 whereas other studies showed no impact or potential protection from seasonal vaccine.Footnote 34
2.3.2 Programmatic Lessons Learned
Many aspects of the 2009 pandemic vaccine program went well. The H1N1 pandemic vaccine campaign achieved record immunization uptake in a short time in many jurisdictions, especially in remote and isolated communities.Footnote 35 Vaccine was delivered by a variety of providers in many settings and innovative strategies were developed to organize mass clinics and manage large crowds.
The challenges associated with the immunization campaigns included uncertain timelines for vaccine delivery, which created serious problems for clinic planning; implementation of vaccine prioritization recommendations; and the logistics of local campaigns (which were underestimated in some jurisdictions). Effective communication of vaccine information (e.g. formulation, safety, benefit) and evolving recommendations for its use to health care providers and the public were challenging. The program generated public criticism, and inconsistencies in implementation across the country led to public concern and confusion. These and other challenges can be found in the reports from the Government of Canada and the Standing Senate Committee on Social Affairs, Science and Technology,Footnote 36 Footnote 37 and a review of international pandemic vaccine strategies.Footnote 38
These reports also identify lessons learned that have been incorporated into the Vaccine Annex:
- It is important to leverage existing advisory committees and pre-established research networks to provide advice and recommendations and to implement a rapid research response.
- There is a need to anticipate difficulties in matching vaccine supply and demand (and in predicting both).
- There is a need for robust planning and testing of all logistical aspects of large-scale immunization campaigns, including the ability to manage wait times and implement prioritization recommendations.
- It is important to have established, integrated, electronic surveillance systems and immunization registries with which to manage inventories, track vaccine uptake, monitor adverse events and inform vaccine effectiveness studies.
- There is a need for flexibility in dealing with just-in-time information and evolving recommendations (and strategies for communicating changes).
- It is important to provide a rationale for program strategies, including prioritization recommendations, to improve public understanding and trust.
- There is a need to provide more public information about vaccine safety and to counter misinformation swiftly, with use of social media as one platform to help accomplish this.
- There is a need for greater consistency and/or greater clarity on reasons for deviations in some aspects of provincial/territorial (PT) program implementation (e.g. in implementing prioritization recommendations) to reduce public concern and confusion.
2.4 Program Delivery in the Canadian Context
The PTs are responsible for administering pandemic vaccine, as are some federal departments or agencies (i.e. Department of National Defence, Global Affairs Canada, Correctional Services Canada and Health Canada's First Nations and Inuit Health Branch) that are responsible for the direct provision of health services to specific populations. Note that throughout this annex, the planning guidance provided to PTs also applies to these federal departments or agencies.
Existing seasonal influenza immunization programs across Canada provide a strong platform to meet the challenges of pandemic immunization. It is recommended that each jurisdiction build on its seasonal strategies, using tailored approaches to deal with the unique needs of diverse settings and vulnerable populations. Language, culture, ethnicity and religious beliefs are aspects of Canada's diversity that may affect the provision of immunization in each jurisdiction. Specific planning considerations are recommended to identify and address the unique needs of its populations and communities to ensure there is access to vaccine for all.
It is recommended that the immunization program be able to reach vulnerable people who may be physically or mentally disabled, of low literacy, frail or housebound, homeless or culturally or socially isolated. Useful strategies include translating immunization materials into appropriate languages, having translators available at clinics, organizing rides to clinics, enlisting younger, multilingual family members to assist in communication, offering home visits if resources permit and reaching homeless people by holding immunization clinics at food lines, shelters or other places where they gather.
For practical advice see:
Flu season and the most vulnerable people. Preparing your organization, staff, volunteers and clients for seasonal and pandemic flu.
Geographic factors can have a significant impact on timely accessibility to pandemic vaccine. Therefore, it is recommended that jurisdictions be prepared to deliver vaccine efficiently in remote and isolated communities. Planning guidance for mass immunization clinics in remote and isolated communities was developed for the 2009 pandemic. These guidelines have been adapted for general use as a planning tool, while still retaining the special considerations for the original target audience. They are included as Appendix B.
2.5 Ethical Considerations
The ethical principles and values set out in CPIP are an important part of decision-making for the pandemic vaccine strategy. These principles and values include trust and solidarity, reciprocity, stewardship, equity and fairness.
Several aspects of the pandemic vaccine strategy have significant ethical implications:
- Vaccine prioritization recommendations - Initial supplies of vaccine will not likely be sufficient to offer immunization to everyone immediately, but available vaccine should be distributed in a fair and equitable way that supports the pandemic goals. The process of developing the recommendations for prioritization of initial supplies will be structured in a way that explicitly addresses ethical considerations (see Appendix A).
- International vaccine issues - Because pandemics are a global threat, there are significant ethical considerations regarding Canada's responsibilities to the global community, such as international cooperation and assistance to other countries. The Pandemic Influenza Preparedness Framework adopted by the World Health Assembly in 2011, aims to improve how information about influenza viruses with pandemic potential is shared and how to achieve more predictable, efficient and equitable access for countries in need of life-saving vaccines and medicines during future pandemics. Jurisdictions may also receive international requests for vaccine donation. Such requests would be considered depending on the situation at the time of the request. Consideration will also be given to any international agreements in place for the sharing of medical counter measures (e.g. Beyond the Borders, North American Plan for Animal and Pandemic Influenza).
An ethical approach to vaccine decision-making also involves following the good decision-making processes outlined in CPIP, such as openness and transparency, accountability, inclusiveness and reasonableness. Given the importance and public visibility of the pandemic vaccine program, following these processes will help build trust and support for immunization.
2.6 Legal Considerations
Legal issues relevant to the pandemic vaccine strategy should be identified and addressed in the interpandemic period to the extent possible. Legal considerations relevant to vaccine prioritization are addressed in Appendix A (Section 3.4.1). Other legal aspects that are specific to the pandemic vaccine strategy include the following:
- Vaccine providers - PTs may wish to expand the range of providers who can administer influenza vaccine (e.g. pharmacists, paramedics).
- Requirements to report AEFI - It is recommended that reporting of AEFI to public health be mandatory in all PTs, rather than voluntary as in some jurisdictions. Furthermore, it is recommended that jurisdictions make provisions in their reporting requirements to be able to (a) add specific AEFI that may emerge as new concerns during a mass campaign, and (b) report all instances of conditions of special concern, such as GBS and narcolepsy (whether or not they follow immunization) in order to detect a possible vaccine association. Such reporting could be time-limited (e.g. for a year after the pandemic immunization campaign).
- Data collection and sharing - It is recommended that jurisdictions establish the capacity and, where needed, the legal authority to collect and share in a timely way critical information for managing the pandemic vaccine campaign, including data on vaccine inventory, distribution, administration, uptake and adverse events.
3.0 Canada's Pandemic Vaccine Strategy
3.1 Objectives
The pandemic vaccine strategy supports Canada's goals for pandemic preparedness and response:
First, to minimize serious illness and overall deaths and second, to minimize societal disruption among Canadians as a result of an influenza pandemic.
The objectives of the pandemic vaccine strategy are as follows:
- Provide a safe and effective vaccine for all Canadians as quickly as possible;
- Allocate, distribute and administer vaccine as efficiently, equitably and effectively as possible; and
- Monitor the safety and effectiveness of pandemic vaccine.
The phrase "vaccine for all Canadians" in the first objective is intended to be interpreted broadly. It refers to everyone in Canada, whether or not they are citizens, as well as Canada-based staff and their dependents, locally engaged staff at Canadian missions abroad and Canadian active duty personnel (Canadian Forces) abroad.
3.2 Guiding Principles and Approaches
The CPIP guiding principles of collaboration, evidence-informed decision-making and flexibility are particularly relevant for the pandemic vaccine response, as are taking a precautionary/protective approach, using established practices and systems and ethical decision-making. These are briefly discussed below.
Collaboration among all levels of government and health care stakeholders is needed to implement the pandemic vaccine strategy in an effective and coordinated way. This implies adopting consistent approaches to vaccine use and prioritization for an equitable pan-Canadian program. International collaboration will also be essential, particularly with regard to vaccine regulation and pandemic vaccine safety assessment. The sharing of scientific information and regulatory approaches can lead to better and faster decision-making and assist less experienced regulators in developing countries.
Evidence-informed decision-making is essential for the regulatory assessment of vaccine and the development of recommendations for pandemic vaccine use. The Pandemic Vaccine Prioritization Framework (Appendix A) provides a systematic way to consider scientific and epidemiological evidence along with additional factors, such as ethical considerations, in the development of recommendations for vaccine prioritization.
Flexibility is particularly important given the uncertainties involved in the manufacture of a new vaccine. Vaccine may not be released in the time or quantities anticipated and recommendations for vaccine use may change over time as more evidence becomes available. Vaccine providers should keep their plans flexible and respond to changes in recommendations. Another aspect of flexibility involves the degree to which PT immunization programs may vary, given the desirability of a pan-Canadian approach to vaccine use and prioritization. Areas where PT flexibility is desirable include program aspects such as vaccine providers, immunization settings and arrangements to reach special populations.
A precautionary/protective approach is reflected in the decision to make pandemic vaccine available to all Canadians and to have contracts in place for pandemic vaccine, including back-up supplies.
Use of established practices and systems to the extent possible will support the success of the pandemic vaccine strategy. This includes well-practised regulatory procedures, involvement of existing expert advisory committees and use of seasonal influenza vaccine strategies to distribute and administer pandemic vaccine and to monitor adverse reactions and vaccine effectiveness.
Ethical decision-making is an important element in the development of recommendations for vaccine prioritization and is discussed in more detail in Section 2.5 and Appendix A.
3.3 Vaccine-Specific Assumptions
Identifying planning assumptions is a way to deal with uncertainty. Assumptions provide a useful framework for planning but, while rooted in evidence to the extent possible, they should not be regarded as predictions. As the pandemic unfolds, emerging evidence is used to guide the response.
The main body of CPIP contains several assumptions that are relevant to the pandemic vaccine strategy:
- Vaccine will be available in time to have an impact on the overall pandemic but will not be available for the first wave. Given current technology, it will take four to six months for vaccine to become available. The earlier the vaccine is available, the greater its impact.
- People at high risk of complications from seasonal influenzaFootnote 39 will also be at increased risk of severe disease and complications from pandemic influenza infection, although additional risk groups may emerge.
Several additional assumptions have been identified to help plan the vaccine response:
- Pandemic vaccine will be monovalent and adjuvanted.
- Two doses of pandemic vaccine may be required, e.g. 21 days to one month apart. This may apply to all ages or just some ages (e.g. young children).
- The pandemic vaccine is expected to remain well matched to the pandemic strain for the duration of the pandemic.
- Vaccine will become available in stages, so that prioritization of initial doses will be required.
- Given the probability that the pandemic influenza strain will replace seasonal strains during the pandemic, the seasonal influenza vaccine program will likely be suspended for that period.
3.4 Pandemic Roles and Responsibilities
The pandemic vaccine response requires a collaborative approach with clearly defined roles and responsibilities. The roles and responsibilities of the federal and PT governments are set out below. This section should be read in conjunction with CPIP main body Section 3.4.2.
Note that some of them are beyond the scope of this annex. These include FPT decision-making processes, approval processes for vaccine recommendations and fiscal arrangements.
The federal government is responsible for:
- evaluating safety, efficacy and quality and providing regulatory authorization for the sale of influenza vaccines;
- acting as the focal point for vaccine manufacturers and international regulatory collaboration;
- providing regulatory authority to conduct clinical trials;
- negotiating with manufacturers and establishing contracts for the FPT purchase of vaccine for pandemic purposes;
- providing vaccine to those federal populations not covered by arrangements for PT provision; and
- conducting national monitoring of vaccine safety and effectiveness, overseeing special investigations and taking regulatory action as required.
PT governments are responsible for maintaining, monitoring, distributing and administering vaccine in their respective jurisdictions. They will work collaboratively to:
- provide vaccine, when available, to recommended populations for use as per nationally agreed upon recommendations;
- share information regarding the distribution and use of vaccine in their respective jurisdictions; and
- monitor and report AEFI.
PT governments are also responsible for distributing vaccine to most federal populations, but this varies by federal population and jurisdiction (see CPIP main body, section 3.4.2 F: Federal populations).
FPT governments will work collaboratively to:
- confirm the pandemic vaccine order(s) in terms of amount;
- develop an allocation plan for pandemic vaccine;
- develop and implement strategies to mitigate the effects of insufficient or delayed vaccine supply, should such a situation arise;
- facilitate coordinated and consistent messaging for health care providers and the public;
- develop a pharmacovigilance plan for the pandemic vaccine, report AEFI as per protocols, analyze reports and provide feedback;
- conduct vaccine effectiveness studies; and
- establish and support pan-Canadian policies and recommendations on the use of vaccine during a pandemic.
3.5 Key Elements of the Response
This section outlines the many steps involved in the process of making pandemic vaccine available and monitoring its use. Extensive collaboration is essential among manufacturers, regulators and public health personnel at all levels to achieve success.
3.5.1 Vaccine Supply
Obtaining a timely and adequate supply of pandemic vaccine is the first step to a successful program. In 2011, Canada entered a new 10-year contract with GlaxoSmithKline Inc. (GSK) to ensure that there is rapid and priority access to a sufficient supply of adjuvanted pandemic vaccine produced (i.e. manufactured, filled and finished) in Canada. Canada's pandemic vaccine strategy also includes contracting for a back-up supply of pandemic vaccine.
Under the current pandemic influenza vaccine contract with GSK, which is in place until 2021, the pandemic vaccine will be adjuvanted and monovalent. Other aspects of its formulation and dosage (e.g. antigen content, need for one versus two doses) can only be decided at the time of the pandemic, unless a prototype pandemic vaccine of the same strain has received regulatory authorization (e.g. Arepanrix H5N1).
The pandemic vaccine supplied through the current contract with GSK is expected to be provided in multi-dose vials (MDVs) containing 10 doses per vial, as in the 2009 pandemic. The vaccine antigen and the adjuvant will be supplied in separate MDVs and will require mixing prior to administration. Vaccine will be supplied in a 500 dose "shoebox" package containing both antigen and adjuvant. The logistics of repackaging may need to be considered by jurisdictions if smaller quantities will be distributed.
Initial delivery of pandemic vaccine is expected within 19 weeks of the manufacturer's receipt of an acceptable virus seed strain; however, it is acknowledged that there are many challenges that could affect this timing. The current pandemic vaccine contract also requires that the manufacturer have the capacity to produce at least 33 million doses a month and to supply sufficient quantity to provide two doses for the entire population of Canada.
To prevent delays in release of the vaccine at time of pandemic, the pandemic vaccine supply contract stipulates that the Government of Canada will indemnify the manufacturer against any claims or lawsuits brought against it by third parties.
3.5.2 Vaccine Regulation
Health Canada (HC) has the authority to evaluate the safety, efficacy and quality of vaccines to be used by Canadians to help protect and maintain their health. Stringent regulatory oversight is exercised because vaccines are usually given to many healthy individuals, and in a pandemic this occurs over a short period of time.
The regulatory processes for seasonal and pandemic influenza vaccines are outlined below, preceded by a brief description of the process used for a new vaccine. Note that the pandemic vaccine process usually falls somewhere between that described for a new vaccine and for seasonal influenza vaccine.
New vaccines - All vaccines intended for use by Canadians are subject to the provisions of the Food and Drugs Act and the Food and Drug Regulations. Before authorization of a new vaccine (including a new seasonal influenza vaccine), HC experts evaluate the manufacturer's submission of scientific and clinical evidence and may conduct an on-site evaluation of the manufacturer's facilities and test batches or "lots" of the vaccine. If HC concludes that the benefits of the vaccine outweigh its risks, the vaccine is granted market authorization and can be sold in Canada. Evaluation of vaccine quality and safety continues after authorization through lot release evaluation and post-marketing surveillance of adverse events. Details about the system to regulate vaccines for human use in Canada can be found at The Regulation of Vaccines for Human Use in Canada.
Seasonal influenza vaccine - The process used to authorize already-approved seasonal influenza vaccines each year is modified from the full process for a new vaccine, because seasonal vaccine involves only a change in the influenza strain(s) used. Manufacturers send updated information on their manufacturing process with the selected strains. HC conducts an expedited review of the data and authorizes these modifications. This period typically occurs between July and September.
Pandemic influenza vaccine - Pandemic influenza vaccine must be evaluated and authorized by HC before it can be used in Canada. Standard regulatory processes cannot be used for several reasons. Development of a pandemic vaccine cannot begin until the pandemic virus strain has been identified and vaccine may be needed almost immediately after it has been manufactured to be useful in mitigating the pandemic impact. Because pandemics are caused by completely novel strains of influenza that have not previously circulated in humans, there are no historical data to support vaccine shelf life and effectiveness against the strain, as there are for seasonal influenza vaccines.
Regulatory approval of a pandemic vaccine can be accelerated through market authorization of prototype vaccines based on surrogate immunogenicity data. In 2013, an H5N1 influenza vaccine (with AS03 adjuvant) received market authorization in Canada using the regulatory process for new vaccines.
Another regulatory mechanism available to HC for authorization of pandemic vaccine are the new regulations entitled Extraordinary Use New Drugs (EUNDs)). These regulations, which were enacted under the Food and Drugs Act in 2011, allow HC to authorize a vaccine in an expedited fashion in a pandemic without the extensive data from clinical trials normally required for a new vaccine (as long as a complete quality package is available) but with additional requirements for rigorous post-marketing surveillance. Under the EUND regulations, HC will rely upon animal data supplemented by any available human data to support authorization of the pandemic vaccine. The Minister of Health may also make interim orders during a pandemic if he or she believes that immediate action is required to deal with a significant risk, direct or indirect, to health, safety or the environment. Interim orders could be used to allow for the authorization of a vaccine in certain unique circumstances.
3.5.3 Recommendations for Vaccine Use
Vaccine recommendations - The National Advisory Committee on Immunization (NACI) is an expert advisory body of the Public Health Agency of Canada (PHAC) that is responsible for producing recommendations for vaccine use in Canada, including seasonal influenza vaccine. Through its Influenza Working Group, NACI will provide expert advice and guidance for the use of pandemic vaccine, including prioritization. Their recommendations will include dosages and schedules based on pre-pandemic studies of relevant prototype vaccine and, to the extent possible, rapid clinical trials of the new vaccine. These recommendations (e.g. on the need for a second dose) may be updated over time as more information becomes available. Expedited development and approval processes for vaccine recommendations are necessary to ensure that they are made available with as much lead time as possible before the immunization campaigns are scheduled to start.
The use of adjuvanted vaccine, which is more immunogenic than non-adjuvanted vaccine, makes it more likely that a single vaccine dose will produce satisfactory levels of protection in all or most age groups. However, studies will be needed at the time of the pandemic to determine whether a second dose is required to mount a satisfactory response in some population segments (e.g. seniors, young children and/or people with immune-suppressing conditions) or in all recipients. Clinical trials on prototype vaccines conducted in the interpandemic period may provide relevant information if the pandemic strain is similar to one used in these previously studied vaccines.
Vaccine prioritization - Vaccine will become available in stages, over the course of a month in the best-case scenario. Initial supplies will likely be insufficient to offer vaccine to everyone immediately, although eventually there should be enough for everyone. To address the initial situation in an equitable manner, national recommendations for prioritized use of initial supplies of vaccine will be developed using the Pandemic Vaccine Prioritization Framework (Appendix A).
The Framework provides an organized way to look at all the relevant evidence while also taking into account ethical considerations, logistics and other factors. The recommendations will categorize risk and age groups into various priority groupings, using the most effective strategies to address the national pandemic goals. Groupings should match the anticipated vaccine supply in size and may need to be adjusted if vaccine supply projections change.
The process for developing prioritization recommendations should be evidence-informed and follow practices for good decision-making that are outlined in CPIP. It is expected that NACI will undertake the prioritization exercise with the assistance of additional experts (e.g. ethicists, modelers) and the involvement of stakeholders, including PT representatives who are best placed to identify logistical concerns.
Role of other vaccines - Secondary bacterial pneumonia, involving Streptococcus pneumoniae and other bacteria, has been a significant problem in past pandemics. During the interpandemic phase, emphasis should be placed on strengthening routine immunization programs, especially improving coverage levels of pneumococcal immunization in high-risk groups, such as children and seniors. These messages should also be reinforced during the early stages of a pandemic, as such measures may reduce the incidence and severity of secondary bacterial pneumonia.
During a pandemic, the World Health Organization (WHO) will recommend that manufacturers switch to pandemic vaccine production.Footnote 40 If seasonal vaccine has already been produced, NACI will use a risk assessment approach to decide whether to recommend its use during the pandemic. In past pandemics, including in 2009, the new pandemic virus quickly displaced other circulating influenza virus strains. In these circumstances, the use of seasonal influenza vaccine as well as pandemic vaccine would provide no additional benefit and its administration could consume valuable resources.
3.5.4 Vaccine Allocation, Distribution and Storage
The manufacturer and HC will provide early estimates of when pandemic vaccine will be available and in what quantities. These may be subject to considerable change during the manufacturing and regulatory processes.
Vaccine allocation plan - In preparation for vaccine distribution, an allocation plan will be prepared by the FPT Vaccine Supply Working Group and informed by the Public Health Network Council's vaccine supply protocol. The starting point for allocation, as used for the 2009 pandemic, will be a per capita distribution to each jurisdiction of vaccine beginning with first lots available and continuing through the whole process of vaccine production and distribution. Other factors for consideration will be the size of priority groups (some PTs may have disproportionately greater populations of these groups) as well as the logistics of providing vaccine to remote and isolated communities.
Equitable distribution of pandemic vaccine to the PTs and other government providers should begin as soon as vaccine becomes available. Vaccine will be shipped directly from the manufacturer to multiple predetermined delivery points across Canada in accordance with the allocation plan.
Vaccine storage and handling - Strict attention must be paid to maintaining cold chain requirements when vaccine is being distributed and stored. Jurisdictions should ensure that appropriate cold chain procedures and capacity are in place by confirming adequate vaccine storage space in purpose-built vaccine refrigerators, performing routine equipment maintenance and reviewing procedures for transporting vaccine to off-site clinics. If vaccine is to be supplied to community practitioners and health care facilities, their storage and handling procedures should be in compliance. Arrangements for the physical security of vaccine should be made for all stages of vaccine delivery and storage.
For more information about vaccine storage and handling, see:
National Vaccine Storage and Handling Guidelines for Immunization Providers
Inventory management is essential to maximize available vaccine supplies and anticipate future needs. Accurate real-time knowledge of vaccine supply and inventory can allow for adjustments to vaccine shipments or clinic schedules as needed. The inventory system should be able to track vaccine lots, as a safety issue might result in specified lots being put on hold or recalled. Vaccine bar coding could assist in this process.
3.5.5 Vaccine Administration
Vaccine administration is primarily a PT responsibility; however, some federal departments (i.e. Department of National Defence, Global Affairs Canada, Health Canada's First Nations and Inuit Health Branch and Correctional Services Canada) are also responsible for administering vaccine to their specific populations. In a pandemic, the ability to provide vaccine to the entire population as quickly as possible, while operating under intense media and public scrutiny, is essential. The efficient implementation of rapid mass immunization campaigns should be based on best practices and thoroughly tested in advance. Seasonal influenza immunization campaigns provide an annual opportunity to plan, implement and evaluate mass immunization strategies and elements.
Immunization expertise and existing groups should be leveraged to provide a forum for FPT information-sharing and trouble-shooting during the planning and implementation of the pandemic mass immunization campaign.
Planning considerations - PTs deliver their seasonal vaccine programs in various ways, often using a combination of public health community clinics, school-based clinics, workplace programs and/or provision of vaccine at clinicians' offices, community health centres, nursing stations, pharmacies, hospitals and long-term care centres. The principle of using established systems suggests building on these seasonal campaigns while including a significant number of public health-provided mass immunization clinics.
Alternative approaches in program delivery should be considered for remote and isolated communities or for hard to reach populations such as the homeless, immigrants/refugees or for those who are housebound. (See Section 2.4 for more information about vulnerable populations). It is anticipated that PTs will provide direction to regional and local health departments about the range of strategies to be used to provide pandemic vaccine to the public.
Influenza vaccine has traditionally been administered by public health nurses and/or by doctors and nurses in primary care. Several provinces have authorized expansion of pharmacists' scope of practice to include administration of influenza vaccine. Other potential vaccine providers, such as paramedics, may also be needed to provide surge capacity for the pandemic mass immunization campaign.
Some additional planning considerations for the pandemic mass immunization campaign include the following:
- Jurisdictions should be prepared to deliver one vaccine dose to their entire population within a month of vaccine becoming available.
- Historical data from the 2009 pandemic and seasonal influenza immunization campaigns may help jurisdictions estimate vaccine uptake, but uptake can be affected by many factors, especially public perceptions of pandemic impact and vaccine safety. Planning for an average upper limit of 75% vaccine uptake should be adequate in most areas, but uptake may be higher in some jurisdictions and settings.
- Planning to implement a two-dose program is recommended to ensure that the public health response is ready to deal with this possibility.
- PTs should consider centrally developing fact sheets, informed consent materials and medical directives to ensure consistency.
- Jurisdictions should recommend a standard approach to vaccine preparation, including the timing of mixing adjuvant and antigen, whether to bring the product to room temperature prior to administration, infection prevention measures with use of MDVs and should ensure that variations in practice are recorded.
- Planning for the necessary vaccine program supplies is recommended. This may include stockpiling in advance to ensure that supplies are readily available in the required quantities. PTs should be prepared to provide sufficient immunization supplies for regional/local health departments that may have difficulty procuring these on their own.
- Determine human resource requirements and prepare to activate established mutual aid agreements for HCW surge capacity, if required.
- Jurisdictions may wish to consider using the Incident Management System to organize and implement their mass immunization campaigns.
- Planners may wish to consider unique approaches for vaccine hesitant individuals in mass immunization campaign communication strategies.
- Any health department staff that might be called upon to vaccinate in a pandemic should be trained and given annual opportunities to practise their skills.
Campaign planning resources - Comprehensive planning guidance for mass immunization clinics is found in Appendix B of this annex. Additional useful resources are the Centers for Disease Control and Prevention guidelines for mass immunization in communicable disease outbreaks,Footnote 41 reviews of immunization campaign strategies used in the 2009 pandemicFootnote 42 Footnote 43 and reviews of factors associated with pandemic vaccine uptake.Footnote 44 Footnote 45 Footnote 46
Some best practices for mass immunization campaigns:
- detailed planning and thorough testing of all aspects;
- central purchase of immunization and cold chain supplies, and pre-positioning of supplies;
- central provision of fact sheets and training tools;
- credible marketing campaign using all forms of media (including social media);
- effective transmission of vaccine safety information;
- effective partnerships and involvement of stakeholder groups (e.g. First Nations);
- vaccine availability at multiple sites (including clinician offices, schools, pharmacies, community clinics, workplaces) and at various times, including nights and weekends;
- enhanced staffing and use of volunteers, with flexibility to adjust staffing as needed;
- variety of wait time strategies (e.g. wrist bands, appointment systems, social media updates);
- use of a biological inventory management system, with bar coding;
- vaccine uptake reports by age and target group.
3.5.6 Vaccine Safety
The scale of the pandemic vaccine campaign warrants careful attention to vaccine safety to minimize risk and maximize the benefits of pandemic vaccine. For a new vaccine, it is not possible to detect all AEFI in pre-marketing studies, especially if they are very rare. Therefore, rapid and continuous surveillance is essential to detect safety signals and act in a timely way.
The approach to pandemic vaccine safety is built on the infrastructure and systems already in place for monitoring seasonal influenza and other vaccines. Post-marketing surveillance for AEFI is undertaken by PHAC and HC in collaboration with PT partners and other key stakeholders. A detailed description of Canada's vaccine safety network can be found in the Canadian Immunization Guide, however, a description of the major components in the context of pandemic vaccine safety are described below.
The FPT Vaccine Vigilance Working Group (VVWG) is a national safety network with participants from all PTs and federal immunization programs together with the Immunization Monitoring Program ACTive (IMPACT) network and other representatives. The VVWG will play an important vaccine safety role in the pandemic by sharing and rapidly disseminating information to appropriate stakeholders regarding vaccine safety issues or signals.
Despite all the knowledge gained about a product pre-market, post-market vaccine safety surveillance is critical to capture reports of serious and unexpected AEFIs. This information is used to investigate vaccines and potentially enable regulatory action, if needed. There are several mechanisms to support pandemic vaccine safety surveillance and research post-market:
- The Canadian Adverse Events Following Immunization Surveillance System (CAEFISS) is managed by PHAC and is an FPT post-market vaccine safety monitoring system that includes spontaneous, enhanced and active AEFI reporting processes. During a pandemic, this surveillance system will be used to receive AEFI reports for signal detection, analysis and reporting.
- IMPACT is a paediatric, hospital-based network administered by the Canadian Paediatric Society. IMPACT conducts active, targeted syndromic surveillance for AEFI considered to be of special importance and can add targets, as appropriate, to the pandemic strain and pandemic vaccine formulation. IMPACT also conducts national surveillance for vaccine failures and selected vaccine-preventable diseases in children.
- Health Canada's Canada Vigilance Program (CVP) collects and assesses reports of suspected adverse reactions to marketed health products in Canada, including vaccines. Manufacturers are required to report serious AEFI reports from Canada and serious, unexpected international reports.
In a pandemic, it is critical for AEFI information to be quickly passed on to PHAC, where reports are collated into a national database, with serious events given priority. A vaccine safety signal from AEFI reports could include an increase in frequency or severity of events known to be caused by influenza vaccine (e.g. allergic reactions or GBS) or a previously unknown adverse event (e.g. narcolepsy). Signals are investigated so that the cause can be assessed and action taken if appropriate, e.g. updates to the product monograph, recall of a vaccine lot by HC or revisions to vaccine recommendations or administration practices. Key needs for safety monitoring and case report assessment include protocols for rapid field investigations, analytical capacity and knowledge of background rates of potential adverse events to compare what is observed to what is expected.
The Canadian Immunization Research Network (CIRN) is a collaboration of leading vaccine researchers and institutions in Canada that has evolved from the PHAC/Canadian Institutes of Health Research Influenza Research Network. One of CIRN's vaccine safety initiatives is the Canadian Vaccine Safety Network, which was created to assess vaccine safety immediately after implementation of annual influenza vaccine campaigns but can be applied to pandemic influenza and other vaccines. Another CIRN vaccine safety initiative is the Special Immunization Clinics Network, involving clinics established in several provinces to investigate and manage patients with AEFI or underlying conditions that may be contraindications to immunization.
Some best practices for AEFI surveillance include:
- Assign a vaccine safety coordinator in each PT.
- Designate a person to be responsible for vaccine safety issues in each regional or local health department.
- Establish criteria for reporting, protocols, quality indicators and training in each PT.
- Establish capacity for electronic record-keeping and data transfer.
- Make AEFI reporting a legal requirement in the jurisdiction.
- Establish FPT data-sharing agreements.
3.5.7 Monitoring Vaccine Uptake and Vaccine Effectiveness
The lessons learned from the 2009 pandemic (outlined in Section 2.3.2) identified the need for integrated electronic immunization information systems, including immunization registries, in all jurisdictions to track vaccine inventory and monitor vaccine uptake by risk and age groups in a timely way. These systems should be implemented in the interpandemic period, as they benefit both ongoing program functions and emergency response.
There is ongoing work towards the development of a national network of immunization registries. At present, each PT maintains its own system for tracking immunization coverage, using electronic databases or paper-based systems or a combination of both. At the national level, PHAC monitors seasonal influenza vaccine uptake through a coverage survey and analysis of data collected through the Canadian Community Health Survey.
The FPT Canadian Immunization Registry and Coverage Network of the Canadian Immunization Committee, is best positioned to facilitate collection and sharing of aggregate vaccine uptake reports in a pandemic.
To support the monitoring of vaccine uptake, key data elements such as age, gender and risk groups should be determined and the relevant information collected from all vaccine recipients, including those immunized by non-public health providers. This information should be rapidly collated and analyzed. Tracking vaccine uptake allows public health authorities to ascertain whether vaccine uptake is in line with expectations and to quickly determine coverage in a jurisdiction and ultimately across Canada. If uptake is not meeting expected levels, additional strategies or promotional efforts may be needed for specific target groups or in general. The results may also lead to adjustment of prioritization recommendations if uptake is significantly lower or higher than projected.
The vaccine effectiveness of seasonal influenza vaccine is monitored in several ways. Currently in Canada, various networks conduct hospital and community-based annual studies of influenza vaccine effectiveness, in which several provinces participate. These surveillance systems are well placed to provide information on the effectiveness of the pandemic vaccine. Special studies in selected populations may also be desirable at the time of the pandemic.
3.6 Risk Management Approach
3.6.1 Overview
Risk management is a systematic approach to setting the best course of action in an uncertain environment by identifying, assessing, acting on and communicating risk. Given the inherent uncertainties in the pandemic vaccine strategy, a risk management approach provides a useful framework for pandemic planning and response and supports CPIP planning principles and approaches. CPIP proposes the use of planning assumptions and planning scenarios as risk management planning tools.
Planning assumptions for the pandemic vaccine strategy were identified in Section 3.3 and planning scenarios are described in the next section.
3.6.2 Risk Management Considerations for the Pandemic Vaccine Strategy
Vaccine will be offered to all Canadians in a pandemic regardless of pandemic impact. However, the pandemic's level of impact is expected to affect public perception and demand for vaccine. Table 1 describes potential implications for the pandemic vaccine strategy for pandemics of varying impact, using the four planning scenarios described in CPIP, shown on a two-by-two grid.
The degree of urgency in delivering vaccine to the population is not reflected in the table, as this depends primarily on when the next pandemic wave is anticipated in relation to vaccine availability, rather than on the level of pandemic impact. It is expected that communication on the pandemic vaccine program will need to be adjusted based on the implications of each scenario.
| Transmission | Clinical Severity | |
|---|---|---|
| Low | High | |
High |
Scenario B
|
Scenario D
|
Low |
Scenario A
|
Scenario C
|
The pandemic vaccine strategy is subject to numerous risks, including the possibility that there will be no vaccine. Considerable efforts have been made to identify and mitigate these risks, including having a back-up pandemic vaccine contract. Table 2 outlines the risks and events that could affect the vaccine strategy, their implications and potential mitigation or response should the risk or event occur. Note that timely, open and transparent communications to health care providers and the public should be an integral part of the response to each of the factors/events identified below.
| Factor/Event | Implications | Potential Mitigation/Response |
|---|---|---|
| Vaccine Supply | ||
Production problems (e.g. seed strain) |
|
|
Problems with global supply |
|
|
Problems with manufacturer's lot release |
|
|
Problems with distribution and storage, including cold chain breaches |
|
|
| Timing Issues | ||
Pandemic wave is imminent or under way as vaccine becomes available |
|
|
Seasonal vaccine production is under way or complete |
|
|
| Population Risk Factors | ||
New risk factors identified for serious disease |
|
|
Some settings or parts of country are affected much sooner or more severely than others |
|
|
| Immunogenicity and Effectiveness | ||
Vaccine is poorly immunogenic in some or all recipients |
|
|
Strain drift renders vaccine less effective than anticipated |
|
|
Interaction with seasonal vaccine |
|
|
| Vaccine Safety | ||
Unexpected safety concerns emerge in Canada |
|
|
Unexpected safety concerns emerge in other countries |
|
|
Coincidental events occur in vaccine recipients |
|
|
Rumours/reports of unexpected adverse reactions |
|
|
| Public Opinion and Risk Perception | ||
Vaccine safety |
|
|
Media coverage (e.g. reports of severe illness) |
|
|
| International Considerations | ||
Different vaccine strategies/formulations /availability in USA or other country |
|
|
3.7 Key Decisions and Triggers for Action
Key decisions needed to implement the pandemic vaccine program and their associated triggers are shown in Table 3. Some decisions must be made early on, for example the preliminary Canadian vaccine order and requirements for clinical trials. The four- to six-month period when pandemic vaccine is being produced provides an excellent opportunity to finalize preparations for large-scale immunization campaigns, so they can be swiftly implemented when vaccine becomes available.
Recommendations for vaccine use and prioritization should also be prepared during this period; however, the data needed to finalize them may not be available until later. Note that communications to the public and health care workers (HCWs) about the pandemic vaccine program and its implementation should take place at all stages.
| Trigger/Timelines | Key Decision/Activity | Considerations |
|---|---|---|
Novel virus detected somewhere in world |
Start developing seed strain and reagents. |
|
Novel virus with sustained human transmission detected |
Stop manufacturing seasonal vaccine and begin manufacturing pandemic vaccine. |
|
Within specified number of weeks of pandemic declaration (as per vaccine contract) |
Provide preliminary Canadian vaccine order, followed by final vaccine order. |
|
During production process for pandemic vaccine |
Advise manufacturer on clinical trial requirements. |
|
Review and enhance (as needed) vaccine safety monitoring plan. |
|
|
Develop/review vaccine allocation plan. |
|
|
Develop recommendations for vaccine use. |
|
|
Develop prioritization recommendations. |
|
|
Finalize plans for immunization campaigns. |
|
|
Pandemic vaccine produced and meets regulatory criteria |
Authorize pandemic vaccine release. Ongoing monitoring of vaccine quality through HC's lot release program. |
|
Begin vaccine distribution to PTs. |
|
|
Review prioritization plan to make sure it matches anticipated supply (recurring activity as campaign unfolds). |
|
|
Begin PT immunization programs. |
|
|
During and following immunization campaigns |
Monitor vaccine uptake, safety and effectiveness. |
|
Safety signal detected |
Investigate safety signals and act as needed. |
|
4.0 Integration with Other Response Components
4.1 Surveillance, Including Laboratory Response
Timely disease surveillance information is needed for pandemic vaccine decision-making, particularly regarding the development of recommendations for vaccine use and prioritization of initial vaccine supplies. PHAC will be responsible for collating and analyzing surveillance information from across Canada and other countries to produce risk assessments and provide vaccine program decision-makers with timely and relevant surveillance data.
Surveillance information required for pandemic vaccine decision-making includes the following:
- An early estimate of pandemic epidemiological parameters and potential pandemic impact.
- Data to support development of recommendations for vaccine prioritization and vaccine use:
- indicators of transmissibility and severity of clinical disease;
- rates of illness, severe disease and death (by age and risk group) and risk of severe disease in those affected;
- risk factors for severe illness, hospitalization and death (including settings with increased risk); proportion of severe disease in people with and without underlying health conditions;
- age-specific seroprevalence studies to ascertain pre-existing population immunity (initially) and assess population immunity as the pandemic and immunization campaigns progress; and
- predictions of pandemic wave activity.
- Vaccine uptake by age and risk group as the campaign progresses.
Laboratory surveillance will be conducted by the National Microbiology Laboratory (NML) and other public health laboratories and will support the pandemic vaccine program through:
- Ongoing influenza strain monitoring to identify any strain drift that could affect vaccine effectiveness.
- Provision of laboratory support for vaccine effectiveness studies.
4.2 Communication
Vaccine communications proved to be one of the more challenging aspects of the 2009 pandemic response. Improving communication strategies by applying lessons learned from this experience should result in increased public confidence that translates to higher vaccine uptake.
While all government levels are involved in vaccine communications, it is important for messaging to be coordinated and consistent. Established FPT networks, including the Public Health Network Communications Group, will be used to coordinate the communications response, including pandemic vaccine issues. The federal government will address the overall program and regulatory and safety issues. PTs will focus on the immunization campaigns in their own jurisdiction and regional and local health departments will provide local details.
Public health decision-makers should be engaged during the interpandemic period to promote (1) their understanding of immunization as one of the pillars of an effective pandemic response and (2) the requirements associated with the mass immunization response. In turn, this knowledge will facilitate rapid decision-making during a pandemic.
Public communication - Seasonal influenza campaigns provide the opportunity to educate the public on the benefits of immunization and help increase vaccine acceptance in the event of a pandemic. The lessons learned in the 2009 pandemic apply to both content and use of effective communication strategies. As detailed in the CPIP Communications Annex, effective strategies are needed to communicate risk and changing recommendations. Key elements of effective risk communication include transparency, stakeholder coordination and collaboration, evidence-based risk messages that address uncertainty and motivate personal action and flexible strategies that are responsive to public risk perception.
Education about pandemic vaccine (e.g. its manufacture and regulation) should begin early in the pandemic. Both the risk of influenza infection and the benefits associated with immunization should be communicated effectively. Provision of detailed safety information is important and vaccine misinformation should be addressed quickly and aggressively. It is also important to plan for communications in the event of a vaccine safety signal that arises either outside or within Canada.
Messaging about vaccine availability and eligibility is challenging as information is complex and subject to change. Communicate clearly that although the goal is to make vaccine available to all Canadians, it will become available in stages, requiring priority distribution. Provide clear communication regarding where legitimate pandemic vaccine supply is available (locations) and address any other alternative products claiming effectiveness against pandemic virus.
Multiple strategies should be used to provide vaccine information, including traditional media and social media. Tailored approaches may be needed for vulnerable populations, such as provision of information in multiple languages and use of Braille for the visually impaired and text-to-speech for the hearing impaired. Community leaders can be asked to convey accurate information and champion the vaccine program. Involvement of stakeholders can help make communications materials and strategies more appropriate for the target audiences.
Health care sector communications - HCWs play a major role in the public's willingness to be vaccinated, whether or not they provide the vaccine themselves. It is important to keep the health care community well informed, using trusted sources and networks, and provide updates to HCWs ahead of the general public. Challenges include conveying the need for flexibility as vaccine recommendations may change over time as more information becomes available. Rationales should be provided for recommendations for pandemic vaccine prioritization and for recommendations that differ from those of other countries (especially the USA) or from those for seasonal vaccine. Similarly, any PT adaptation of national recommendations should be clearly explained to practitioners in that jurisdiction.
Communicating vaccine information to the health care sector is a shared responsibility. Website information should include links to national information on the pandemic vaccine, such as the regulatory process, vaccine safety, the current product information leaflet and national vaccine recommendations, including prioritization. PTs should provide information to vaccine providers within their jurisdiction about the pandemic immunization campaign, including any modifications made to the national recommendations. Regional and local public health authorities can help to ensure that information and guidelines are disseminated to local HCWs and that these workers are provided with details of the local immunization campaign.5.0 Research
Ongoing research into more effective influenza vaccines and the best ways to deploy them will benefit the pandemic vaccine strategy. Much can be done in the interpandemic period, but there is also a need to be prepared to conduct rapid research at the time of the pandemic to inform decision-making and post-pandemic evaluation.
Infrastructure and logistics - The CIRN conducts a variety of research, such as rapid clinical trials and vaccine safety and vaccine effectiveness studies, through which a methodology can be developed for use in a pandemic. Other Canadian organizations that contribute to influenza and pandemic research include the BC Vaccine Evaluation Centre; the Canadian Center for Vaccinology; the provincial public health agencies in British Columbia, Ontario and Quebec; and clinical and academic institutions.
Special attention should be paid to pre-planning research that will be conducted during a pandemic, including development of detailed protocols and prior approval of relevant research ethics boards; negotiation of contracts between trial sponsors and participating centres for the proposed research; training of key personnel; and development of reliable methods for data and logistics management. While approval of clinical trials cannot be provided prior to a pandemic, researchers can meet with HC reviewers to discuss clinical trial protocol plans. Development of immunization registries linked to administrative databases in all PTs would greatly improve the ability to conduct population-based research and to evaluate immunization programs.
Research needs - An effective pandemic response will need to be informed by research pertaining to improved vaccines and production methods; methods to evaluate immunogenicity, safety and effectiveness; strategies for optimal vaccine deployment; and behavioural research to improve vaccine uptake. These needs are listed in more detail below:
- Studies that define the immunologic correlates of protection (humoral and cell-mediated immunity) after immunization, to guide vaccine development and evaluation.
- Development of new vaccine technologies and faster production methods.
- Development of more effective vaccines and a "universal" vaccine.
- Development and evaluation of prototype vaccine in animals and humans in advance of a pandemic to better understand dosing requirements for protective responses, including the effectiveness of "priming" with a prototype pandemic vaccine.
- Development and testing of suitable population-based methods for rapid assessment of vaccine uptake, effectiveness and safety following vaccine release for general use.
- Use of mathematical modeling to identify the most effective strategies for deploying pandemic vaccine as it becomes available, considering a range of populations and situations.
- Behavioural research and strategies to improve vaccine uptake in targeted populations, including HCWs.
- Studies to improve the efficiency of large, rapid immunization campaigns.
Knowledge development and translation - The knowledge translation process involves several steps: synthesis of research findings, dissemination to the appropriate audiences using tailored messages and media and interaction between knowledge users and the researcher, resulting in mutual learning and ethically sound application of knowledge.Footnote 47 Evidence-informed decision-making requires strong knowledge translation strategies to ensure that research findings are considered in pandemic vaccine decision-making.
To assist the knowledge translation process, NACI will review the literature on vaccine studies and other information relevant to the pandemic to support the development of recommendations on the use of pandemic vaccine. Processes for rapid review and dissemination of new vaccine-related research findings during a pandemic should be established in the interpandemic period.
6.0 Assessment and Evaluation
Seasonal influenza campaigns provide annual opportunities to practise many aspects of a large-scale immunization program. For example, PTs can test rapid distribution of vaccine and supplies, while local jurisdictions can use their health emergency management mechanisms to organize the clinic process. Mass clinic strategies, including approaches to manage wait times should be tested and perfected. After the pandemic, the vaccine program should be thoroughly evaluated in each jurisdiction and comparisons made to identify lessons learned and best practices. The evaluation should include:
- documentation of all the activities, including immunization and communication strategies, undertaken;
- vaccine uptake by age and risk groups, including HCWs;
- occurrence of adverse events;
- public opinion research and target group surveys;
- vaccine effectiveness studies; and
- impact on routine immunization programs.
Appendix A - Pandemic Vaccine Prioritization Framework
1.0 Introduction
Canada has entered into readiness contracts with vaccine manufacturers to provide pandemic influenza vaccine for all Canadians at the time of a pandemic. Vaccine will become available in stages and initial supplies will likely be insufficient to offer vaccine to everyone right away, although eventually there will be enough for everyone. National recommendations for vaccine prioritization will be needed to address this initial situation in a fair and equitable manner.
The Pandemic Vaccine Prioritization Framework provides guidance to those responsible for making prioritization recommendations about pandemic vaccine. It is based on the Erickson and De Wals framework,Footnote 48 which is familiar to public health planners in Canada. This Framework provides an organized way to look at all the relevant scientific evidence while also taking ethical considerations, logistics and other factors into account. The Framework was successfully used to develop sequencing guidelines for the rollout of pandemic vaccine in fall 2009. This update retains the basic framework and expands on its application based on the 2009 pandemic experience.
2.0 Pandemic Vaccine Prioritization Framework
The Pandemic Vaccine Prioritization Framework consists of a series of criteria organized into categories, with key questions identified for each of the criteria (Table A1). While scientific evidence underpins the Framework, all criteria are relevant to the development of recommendations.
| Category | Criteria | Key questions |
|---|---|---|
1. Scientific evidence |
a. Disease characteristics and burden |
|
b. Vaccine characteristics |
|
|
2. Ethical considerations |
Ethical considerations |
|
3. Program issues |
a. Immunization strategies |
|
b. Logistics |
|
|
c. Program acceptability |
|
|
4. Additional policy considerations |
a. Legal considerations |
|
b. Conformity of programs |
|
|
c. Political considerations |
|
3.0 Considerations for Pandemic Vaccine Prioritization
Developing recommendations for pandemic vaccine prioritization is complex. The process begins by considering the evidence related to each of the criteria in the Prioritization Framework and associated key questions (Table A1). The Canadian pandemic goals provide strong direction for the choices to be made in the prioritization process. Consideration of ethical principles and values, as well as an understanding of public and stakeholder values, will help when alternative choices must be weighed.
Potential data and information needs for the criteria are outlined in Appendix A1 and are discussed in more detail in the following sections, which correspond to the criteria in the Prioritization Framework.
3.1 Scientific Evidence
3.1.1 Disease Characteristics and Burden (Pandemic Epidemiology)
Knowledge of the epidemiology of the pandemic and its disease burden is the most important consideration in developing vaccine prioritization recommendations. The most useful burden of disease measures includes the following:
- Analyses of the anticipated impact of the pandemic - to help determine whether societal disruption is likely to occur.
- Epidemiological analyses - needed to assess risk of illness and occurrence of severe disease and death by age and risk categories. Ideally, Canadian data will be available (e.g. analyses from the first wave of illness); however, data from other countries may have to be substituted. Historical data (e.g. regarding risks in remote communities and in vulnerable populations) may also be of help.
- Seroprevalence surveys - results from tests of sera collected before the pandemic help determine whether all ages are susceptible to the pandemic virus or whether part of the population has pre-existing immunity, whereas results conducted after the first wave of illness will show whether some age groups have already acquired significant rates of immunity through illness.
3.1.2 Vaccine Characteristics
The pandemic vaccine is likely to differ from seasonal influenza vaccine in several ways (e.g. formulation, adverse event profile, number of doses needed), and these could affect the pandemic vaccine program. Given the urgency, the vaccine may be authorized for sale under the EUND regulations, with limited immunogenicity and safety data to guide prioritization recommendations. It will be necessary to follow vaccine trial results closely and adjust vaccine rollout strategies if needed.
Because vaccine will be given to large numbers of people within a short time frame, rare adverse events may be anticipated or detected as the program unfolds. These could affect the risk-benefit ratio for general use or for particular groups of recipients.
It will be important to determine whether there will be a need for a second dose for some or all potential vaccine recipients. If a second dose is needed, its timing needs to be addressed, i.e. whether to give everyone the first dose before starting second doses (potentially optimizing community protection) or to offer second doses at the minimum effective interval (optimizing individual protection).
3.2 Ethical Considerations
The Ethical Considerations section of CPIP identifies the ethical principles and values that underpin national pandemic planning. CPIP also outlines good decision-making processes that should be followed when prioritization recommendations are being made. Section 2.5 in the main body of this annex highlights aspects of the pandemic vaccine strategy that have significant ethical implications, of which vaccine prioritization recommendations are one. The ethical considerations that are most relevant to vaccine prioritization include the following:
- Stewardship - Pandemic vaccine is a valuable resource. Those entrusted with its care must plan responsibly for its use in accordance with the pandemic goals and act with integrity and accountability.
- Trust and solidarity - Public and stakeholder acceptance of prioritization recommendations is built on trust and relationships characterized by open communication and collaboration. Trust also involves using decision-making processes that are ethical and transparent. Global and national solidarity are important in implementing the pandemic vaccine program.
- Reciprocity - Reciprocity is the provision of societal support for those who face disproportionate burdens in their duty to protect the public. Prioritization of pandemic vaccine for HCWs is an example of the application of reciprocity.
- Equity and fairness - Using fair criteria for prioritization and decision-making processes that are transparent and reasonable is important when distributing a scarce resource, such as the initial doses of pandemic vaccine. Decisions should take health inequities into account and try to minimize them.
3.3 Program Issues
3.3.1 Immunization Strategies and Potential Target Groups
Pandemic vaccine can be used in a variety of ways to achieve the goals of the pandemic vaccine strategy:
- The first goal (minimizing serious illness and overall deaths) can be supported by concentrating on the groups most likely to become sick or die and on HCWs who are needed to maintain the functioning of the health care system and maximize optimal health care for the population. An alternative strategy would be to prevent illness (and therefore severe illness) by reducing the spread of infection. This could be facilitated by focusing on children, who are known to spread influenza within families and communities.Footnote 49
- The second goal (minimizing societal disruption) may not be relevant in a low-impact pandemic but should be addressed in a pandemic with moderate to high impact, in which there could be many severely ill people and high absenteeism in the workforce. Early immunization of critical infrastructure workers could help minimize the impact of the loss of essential services.
The choice of strategies should also take additional factors into account:
- Timing of anticipated vaccine availability in relation to pandemic activity - The availability of vaccine between pandemic waves favors measures to reduce transmission, such as targeting school children in an effort to flatten the epidemic curve of the second wave. Vaccine availability as a pandemic wave is beginning or under way may favour prioritizing the individuals who are at high risk of severe disease and complications.
- Characteristics of specific settings - These include geographic features, demographic and socio-economic conditions and concentration of residents with underlying health conditions.
- Other planned interventions, especially the use of antiviral medications - The development of antiviral resistance or severe drug shortages might affect prioritization.
Mathematical modeling can be very helpful in the choice of strategies. Existing modeling studies have addressed the potential impact of different approaches to prioritizing use of pandemic vaccine in relation to such factors as timing of pandemic activity and geographic and community demographics.Footnote 50 Footnote 51 Footnote 52 Footnote 53 Footnote 54 Timely modeling, using characteristics of the pandemic in progress, should be conducted to assist in the prioritization decision-making.
Potential Target Groups -The prioritization process involves applying the selected strategies to segments of the population (target groups) to be offered vaccine first, followed by additional segments of the population until there is enough vaccine to offer to everyone.
Potential target groups, organized by category, are outlined in Table A2. These target groups can be refined at the time of the pandemic to match pandemic epidemiology, anticipated vaccine availability and other logistical considerations. For example, one might want to
- divide the adult and child populations into narrower age bands;
- expand and/or prioritize within the high-risk category (e.g. people with underlying health conditions, pregnant women, healthy children, healthy seniors);
- identify additional settings to consider for prioritization (e.g. homeless shelters);
- prioritize within the HCW or critical infrastructure categories (e.g. frontline HCWs); and/or
- develop a comprehensive list of definitions and inclusions in each category, especially for HCWs and critical infrastructure workers.
| Category | Potential target group(s) | Comments |
|---|---|---|
High risk (of severe outcome) |
|
|
Healthy children and adultsFootnote 56 |
|
|
Occupational |
|
|
|
|
|
Key decision-makers:
|
|
|
High-risk settings |
|
|
Those capable of transmitting infection to high-risk people |
|
|
3.3.2 Logistical Issues
The primary pandemic vaccine contract calls for the manufacturer to achieve the capacity to supply a minimum of 33 million doses of pandemic vaccine per month. At this rate of vaccine production, the need for prioritization would be less acute and relatively short-lived. However, initial production capacity is not always ideal and production could be unexpectedly reduced if vaccine virus grows poorly in eggs or if a higher dose of virus antigen than anticipated is needed to immunize. PTs have indicated that they will be able to administer vaccine through local public health units as fast as it is produced, even if that involves providing one dose to the entire population within a month.
Vaccine use should be maximized, therefore, estimates of both target group size and anticipated uptake within target groups are relevant in matching up quantities of vaccine available to potential recipients. Additional logistical considerations are:
- Whether more than one group should be targeted at the same time - this approach would make it easier for families (e.g. with children or spouses of different ages) and could allow prioritization of both occupational and high-risk groups at the same time.
- The advantages of having several larger priority groupings rather than many small ones (largely dependent on projected vaccine availability).
- The logistics of immunizing in settings like remote communities, where it is more efficient (and probably more effective) to vaccinate the entire community at the same time.
Other logistical considerations are tied more to the supply of vaccine allocated to jurisdictions (a separate process) or to PT implementation of the recommendations, e.g. whether vaccinators can move ahead to the next target group if they have vaccine remaining.
3.3.3 Program Acceptability
The values and perceptions of the public and stakeholders should be considered as well as how they will view the proposed recommendations. Involving stakeholders in the process of developing prioritization recommendations gives them an opportunity to raise their concerns and have them addressed. There are several public and stakeholder concerns that may be anticipated:
- General mistrust of vaccines by some.
- Concern about the "newness" of the pandemic vaccine and its safety.
- General acceptability of the priority choices (tied to public perceptions about mortality and value of life).
- Placement of children on the priority list.
- Perceived risk or benefit to receiving vaccine first.
- Public response to reports of severe adverse vaccine events.
- Vaccine uptake in a pandemic that is perceived as low impact.
3.4 Additional Policy Considerations
3.4.1 Legal Considerations
There are many factors to consider in the development and use of a pandemic prioritization framework. If governments choose to prioritize particular groups for pandemic vaccine, they could face Charter of Rights and Freedoms challenges. When designating priority groups, governments should retain evidence of sound scientific, social, economic and ethical policy rationale. Governments should be able to demonstrate that priority group decision-making was based on reasonable, fair and rational considerations. Further, the policy decision to prioritize specific groups should be communicated widely in a clear and consistent manner and the Prioritization Framework should be followed carefully and precisely unless necessary modifications due to new evidence justify a change.
3.4.2 Conformity of Programs
It will be useful to remain aware of prioritization recommendations and their rationale from WHO and from other countries, including the United States. However, differences in the Canadian situation in terms of vaccine supply, type of vaccine used, timing of pandemic activity or identification of unique high-risk groups may lead to Canadian recommendations that vary to some extent from those of other jurisdictions. Acknowledging these differences and providing the rationale for the Canadian recommendations will help to build understanding and support from health care providers and the public.
A pan-Canadian approach to vaccine prioritization is desirable. One of the lessons learned from the 2009 pandemic was the need for greater consistency and/or greater clarity on reasons for deviations in some aspects of PT program implementation (e.g. in implementing prioritization recommendations) to reduce public concern and confusion. Working collaboratively to establish and support pan-Canadian policies and recommendations on the use of vaccine during a pandemic has been identified as a role for FPT governments (see Section 3.4 of the main Vaccine Annex).
3.4.3 Political Considerations
Political considerations may include possible controversy, within Canada or internationally, regarding the choice and placement of some potential target groups.
4.0 Process for Developing Recommendations
In the CPIP main Annex, NACI is identified as having the lead responsibility for providing recommendations for vaccine prioritization. PHAC will provide support and ensure that the required information is available. The process should follow the CPIP ethical guidelines for good decision-making outlined in Section 2.5 of the main Annex. A brief description of the proposed process and some further considerations are outlined below.
Developing the prioritization recommendations - The process of developing prioritization recommendations involves several steps:
- Review of the assembled scientific evidence for each of the criteria in the Prioritization Framework (Table A1) and discussion of the associated key questions.
- Review of the pandemic goals and objectives for the pandemic immunization strategy considering the epidemiology and projected pandemic impact.
- Identification of potential target groups/settings and selection of the best strategy to address the pandemic goals.
- Ordering the proposed target groups/settings, adjusting for ethical, logistical and other considerations, together with projected vaccine quantities.
- Consolidating the recommendations and providing a written rationale.
Timing - There may be pressure to provide prioritization recommendations early in the pandemic. However, while there is a need to prepare the recommendations quickly, it is best to wait until there is sufficient information about pandemic epidemiology, risk groups for severe disease and projected vaccine availability. In any event, the process should be scheduled to allow enough time for the recommendations to be approved at least one month before vaccine is anticipated. The prioritization recommendations should be reviewed when vaccine release is imminent and periodically as the program rolls out and they should be adjusted as necessary so that target groups continue to match the available vaccine quantities.
Involvement of partners and stakeholders - It is recommended that key partners and relevant stakeholders be included in the process of developing the prioritization recommendations to obtain their input and allow their concerns to be addressed. If time permits, further stakeholder consultation should be carried out before recommendations are finalized.
Consistency - Striving for as much consistency in PT implementation as possible is necessary to support the selected strategies and avoid public confusion. This will be facilitated by discussion of the optimal balance of standardization and PT flexibility in implementing the recommendations, ensuring that there is consistent understanding of target group definitions and interpretations and agreement on areas in which PT flexibility is appropriate.
Communicating the prioritization recommendations - A communication plan should be prepared in advance to convey the prioritization recommendations. Based on the lessons learned from the 2009 pandemic, it is recommended that communications on pandemic vaccine prioritization begin immediately following the decision to begin pandemic vaccine production.
To avoid confusion, messaging must clearly explain that while there may be enough vaccine for everyone eventually, it will not all be ready at once. Communications should clearly outline the ethical principles informing decisions, the process used to arrive at prioritization recommendations, the people who were involved in making them and the rationale for the recommendations, particularly regarding the choice of overall strategy and the priority placement of children. The communication strategy should be prepared to explain proactively why there may be PT differences in implementation of the prioritization recommendations.
Appendix A1 - Information Needs for Vaccine Prioritization
The following table outlines the data and information that will be needed for the prioritization process. This should be gathered, analyzed and presented in advance to NACI to give members the opportunity to identify any additional analyses or information needed for decision-making. It is acknowledged that the required information may not be available, particularly early in the pandemic.
| Category | Criteria | Data and information needs |
|---|---|---|
Scientific evidence |
Pandemic epidemiology |
|
Vaccine information |
|
|
Ethical considerations |
Ethical Considerations |
|
Program issues |
Immunization strategies |
|
Logistics |
|
|
Acceptability |
|
|
Additional policy considerations |
Conformity |
|
Legal and political considerations |
|
Appendix A2 - Public Consultations Regarding Prioritization
The results of several public consultations regarding prioritization of resources during a pandemic are summarized below. Although the last two processes dealt with antiviral medications, their results are also considered to be relevant to pandemic vaccine prioritization.
1. Canadian Program of Research on Ethics in a Pandemic (CanPREP) ProjectsFootnote 59 Footnote 60
Three projects were carried out to elicit the perspectives of Canadians and other stakeholders on ethical issues in a pandemic: national opinion surveys, town hall meetings and a national stakeholder forum. Key findings relevant to prioritization are as follows:
Main goal of the pandemic response - reduce influenza-related mortality, with reduction of global mortality an important dimension of this objective.
Key ethical considerations in priority-setting:
- Ethical goals are legitimacy, fairness and equity together with trust, solidarity and stewardship.
- Criteria for priority-setting decisions should be made in advance, with engagement of stakeholders, including the public.
- Governments and health care sector officials should provide an explicit rationale for resource allocation decisions, including which priority groups have access to limited health care resources and services. The rationale should be publicly accessible, justified in relation to the defined criteria and should explain any deviation from the predetermined criteria.
- There should be formal mechanisms in place for stakeholders to bring forward new information, to appeal or raise concerns about allocation decisions and to resolve disputes.
2. University of Alberta Survey on Allocation of Scarce Resources During an Influenza PandemicFootnote 61
A web questionnaire was administered to students, support staff and academic staff at the University of Alberta. Respondents were asked to rank 11 different groups for access to scarce resources and to select one of seven priority access plans.
Ranking of groups for access to scarce resources:
- Highest priority was given to HCWs (89% of participants), closely followed by emergency workers.
- Children were given higher priority than people with underlying health conditions.
Preferred priority access plan:
- The top choice was to save the most lives.
- Next choices were to save people according to a priority ranking system, followed by saving those most likely to die.
- A first-come, first-served approach was least acceptable.
3. Goals and Values from the Antiviral Deliberative Dialogue ProcessFootnote 62
The Task Group on Antivirals for Prophylaxis deliberative dialogue process explored public and stakeholder beliefs and values in relation to antiviral prophylaxis.
Participants supported three goals:
- To ensure that normal societal functions are maintained.
- To minimize public fear and panic.
- To reduce serious illness and death during a pandemic.
Priority recipients if antiviral prophylaxis were available:
- HCWs with close patient contact (general agreement).
- Those in emergency services (opinion divided, especially about other essential services).
- The most vulnerable, including children, those in institutions, chronically ill and elderly (divided opinion; children most often flagged).
Values emphasized for decision-making:
- Practicality/efficiency/pragmatism - minimize illness and death, protect HCWs, consider ease of delivery.
- Fairness and equality - consistency across country, avoid inequities of access.
- Compassion for the vulnerable.
- Public awareness/engagement - to gain understanding and support.
- A strong role for government; trust and confidence - government to lead, take responsibility to protect the vulnerable and workers who will be exposed.
4. Institute of Medicine (IOM)'s Public Engagement on Facilitating Access to Antiviral Medications and Information in an Influenza PandemicFootnote 63
The IOM designed and convened a series of workshops in 2012 to explore the American public's perception of potential strategies to facilitate access to antiviral medications and treatment advice during an influenza pandemic. In response to a scenario of a shortage of antivirals and overwhelmed delivery systems, participants cited several common goals and values:
- Equity and fairness - achieving equitable access by vulnerable populations; preventing favouritism, bias and discrimination in the distribution of resources, both among and within communities; and providing equal access to communications about antiviral treatment.
- Integrity - compliance with prescribing protocols and priorities; encouragement of public trust, acceptance and cooperation.
- Prioritization of allocation of antivirals for certain groups.
- Transparency - accurate, consistent information-sharing by authorities.
Appendix B - Planning Guidance for Mass Immunization Clinics
1.0 Introduction
One objective of Canada's pandemic vaccine strategy is to allocate, distribute and administer vaccine as efficiently and effectively as possible. Mass immunization clinics offer the means to immunize large numbers of people over a short period. During the 2009 pandemic, the pandemic influenza vaccine was delivered by a variety of providers in a variety of settings. Many innovative strategies were utilized to implement mass immunization clinics and manage large crowds. Among the guidance documents developed to assist HCWs was Mass Immunization Clinics in Remote and Isolated Communities.Footnote 64 There was no comparable national guidance document specific to planning mass immunization clinics outside of this context.
The purpose of Appendix B of the CPIP Vaccine Annex is to assist public health professionals in planning mass immunization clinics for public health events such as pandemic influenza. While the document outlines key considerations in planning for mass immunization clinics in general, where possible, it highlights unique considerations for specific settings, such as remote and isolated communities and school-based clinics. It is acknowledged, however, that remote and isolated communities may not have access to all resources (e.g. IT) available in larger, urban settings. Issues related to vaccine availability and prioritization/eligibility are beyond the scope of this appendix and therefore this planning guidance is meant to complement existing jurisdictional mass immunization planning.
Appendix B builds on the 2009 guidance and has been informed by currently available literature relevant to mass immunization clinic planning, implementation and evaluation in response to an emergency situation including lessons learned from the 2009 pandemic and pandemic planning documents. To establish relevant and current practices for mass immunization, clinic planning and implementation strategies were considered and targeted stakeholder consultations were undertaken with experienced frontline public health personnel and a reference group with members from across Canada.
The primary target audience for the guidance provided in Appendix B is immunization program planners of local/regional and PT public health departments and federal health departments with responsibility for mass immunization programs. This document should be read in conjunction with the CPIP Vaccine Annex overall, as well as other relevant jurisdictional (FPT and/or local) immunization program legislation, regulations and/or policies.
2.0 Clinic Planning
2.1 Leadership and Coordination
Planning and implementation of mass immunization clinics requires experienced leadership and the coordination of many community groups and/or individuals that would be involved in an immunization campaign. Clinic leadership will need to be established to provide overall management, planning and coordination of clinic operations. Building upon routine mass immunization campaigns (e.g. for seasonal influenza) can prove to be beneficial to the planning of mass immunization clinics for public health events such as influenza pandemic.
A key aspect of leadership and coordination will be to identify areas where collaboration may be required and, where possible, to negotiate agreements in advance. Examples are collaboration with owners of facilities to secure clinic sites; with human resources and unions for rapid hiring and addressing staffing impacts;Footnote 65 and with health professional associations for human resources surge capacity. Arrangements will need to be put in place with suppliers for required supplies.
Collaborations for clinic implementation may include arrangements related to the following:
- Parking (e.g. snow removal and waiver of parking restrictions)
- Transportation of individuals (e.g. elderly, home-bound, residents of remote and isolated communities, people with special needs)
- Transportation of supplies and biomedical waste
- Security and safety of clinic sites
- Coordination with other users of multi-user sites to prevent conflict and confusion
- Collaboration with school officials and, if feasible, with parents/guardians for implementation of school-based programs
In developing these collaborations, consider the needs and resources of the community.
Practical tips for remote and isolated communities:
In collaboration with communities, provide opportunities to build awareness and address questions and concerns to promote smooth delivery of mass immunization plans and activities.It is recognized that each jurisdiction has its own health system infrastructure and planners will want to align clinic plans in accordance with systems that exist in their jurisdiction.
2.2 Clinic Site Identification
Identifying appropriate sites for mass immunization clinics requires selecting sites that meet the needs of the community and support clinic objectives and activities safely and securely. Several diverse sites may be required. Location, accessibility and amenities should be considered when selecting clinic sites, as outlined in the table below. For school-based programs, identify where clinic activities can best be supported (e.g. gymnasium, library, cafeteria) with limited disruption to school activities. If feasible, make advance arrangements for use of the sites when needed.
| Location | Accessibility | Amenities |
|---|---|---|
|
|
|
Examples of potential clinic sites are as follows:
- schools;
- colleges and universities;
- shopping centres;
- arenas and community centres;
- town halls and churches;
- community health centres and nursing stations.
When selecting sites, consider challenges that could be encountered and plan accordingly for mitigation, which may also be facilitated through site visits and clinic implementation exercises. These challenges can include disruption to the sites' usual activities (e.g. classes and business activities), security issues if the public enters restricted areas, competition for parking space with other site users, conflict with other users (e.g. extracurricular activities in arenas or school gymnasiums), limited storage space and damage to facilities. Avoid frequent changes of clinic sites to prevent creating confusion.Footnote 71
2.3 Human Resources
2.3.1 Clinic Staffing
Mass immunization clinics require many human resources to facilitate effective clinic function. The number of personnel normally assigned to immunization programs will likely be insufficient to meet the demands of a large-scale and rapidly occurring event; therefore, securing additional staff may be necessary. Given this, an important consideration will be the potential for temporarily suspending regular, ongoing programs in order to redirect staff to meet the needs of mass immunization clinics.
Additional sources of staffing may include (but are not limited to) nursing agencies/temp-help agencies, nursing schools and/or health professionals from other bodies in the community (e.g. paramedics and pharmacists). When involving staff from multiple disciplines, ensure that individuals with specialized skills are used optimally (i.e. nursing personnel assigned to those specific activities requiring nursing skills). The inclusion of volunteers, allied health professionals and/or non-traditional workers will help fill the roles required for an effective and efficient clinic. Assignment of activities and requirements for supervision will depend on each jurisdiction's specific regulations and/or policies and the individual's level of competence and experience.
For efficient use of time and resources, consider these practical tips:
- Estimate the number of staff required based on community size and identified needs.
- Organize clinic staff in teams, each with a team leader and assign staff to a single role. Where possible, facilitate consistent application and understanding of roles and responsibilities.
- Designate lead contacts for major clinic activities, such as staffing, logistics, supply, clinical services, vaccine/cold chain, staff compensation/payroll, communicationsFootnote 72 and clinic site liaison.
- Develop staffing plans that are flexible in response to needs (e.g. address staff rotations to prevent burnout, increase or decrease personnel as necessary).Footnote 73
- Support staff morale through access to mental health counsellors, provide healthy meals on site, arrange for planned breaks to be taken, recognize achievements and ensure that there is sensitivity to the seriousness of the event.Footnote 74 Footnote 75
- Incorporate IT specialists to manage internet or web-based communication and provide IT support.
- Assemble and maintain a database of qualified personnel who can be called upon at the time of an emergency.
- Coordinate transportation for staff and volunteers without their own transport.
- Designate specific parking area for staff.
- Consider the feasibility of providing on-site childcare support for parents and/or caregivers who are being vaccinated.
- Allow sufficient time for educating and updating staff.
"Team in a Box" is an example of a tool for estimating clinic staffing needs:
A "Team in a Box" provides an estimate of the number of staff for various functions that would be needed for a mass immunization clinic. These estimates may have to be adjusted to accommodate any unique PT immunization requirements (e.g. electronic data entry) and should be adapted as per the needs of your population/community, the size and location of the clinic site/clinic flow, available human resources, staff experience, etc.
In determining the number of immunizing staff, calculate the anticipated average number of vaccines that can be administered per hour. To immunize 2,500 people per day at one site in an eight-hour shift, the estimated number of staff recommended is:
- 1 clinic floater/team leader;
- 20 clinic staff (nurses, physicians, paramedics, pharmacists, etc.) for screening, medical assessment, answering questions, immunizing and medical management of adverse events;
- 8 staff (volunteers, community health workers, etc.): 1 greeter, 4 registration, 2 directing traffic flow, 1 runner;
- 2 administrators; and
- 2 security personnel.
Adapted from the BC Pandemic Influenza Preparedness Plan: Annex D Planning for Mass Immunization (2005)Footnote 76
2.3.2 Legislation and Regulatory Considerations
Mass immunization clinics utilize a broad range of staff and volunteers, including regulated health professionals. Each jurisdiction will have legislation and regulations governing the practice of health care professionals within its jurisdiction, which should be considered in clinic staffing and assignment of roles and responsibilities. Additionally, medical directives will need to be established where appropriate, depending on the types of staffing used in the clinic, in accordance with jurisdictional requirements.
2.3.3 Roles and Responsibilities
Table B2 provides examples of clinic roles and activities in mass immunization clinic operations. Depending on the clinic setting (school, remote and isolated communities, etc.) and the size, resources and needs of a community, some of these roles may be assigned to community members or volunteers or may be combined or excluded. Clarify which roles and activities will be carried out at headquarters and which on site.
| Role | Activities | |
|---|---|---|
| Clinic planning (planning and coordinating clinic setup, ongoing logistics, maintenance and shutdown) | ||
Clinic leader or planner/coordinator |
|
|
Finance |
|
|
Logistics |
|
|
Administrative support |
|
|
| Clinic activity (on-site activities that take place to efficiently deliver clinic activities) | ||
Parking lot attendant |
|
|
Security |
|
|
Clinic supervisor |
|
|
Clinic floater or team leader |
|
|
Greeter |
|
|
Registration |
|
|
Immunizer |
*Pre-loading of syringes may be a separate role |
|
Medical support |
|
|
Health promotion |
|
|
| Clinic support (roles that assist clinic staff as needed to efficiently deliver and maintain clinic activities) | ||
Runner |
|
|
Administration |
|
|
Translators/ interpreters |
|
|
Facilities maintenance |
|
|
Communications officer |
|
|
Practical tips for remote and isolated communities
- Because of the limited number of HCWs in these communities, surge capacity from outside the community may be required in addition to volunteers from within.
- HCWs and volunteers may also see their usual roles expanded to meet clinic needs.
2.3.4 Training
Training of staff and volunteers is an important component in the smooth delivery of clinic goals and activities. Training and practical/simulation exercises should be prepared and tested in advance and routinely practised. Provide training through multiple channels and offer numerous opportunities for participants to become trained (e.g. on line, self-directed, group activities) Ensure that processes are in place, per jurisdictional requirements, to provide specialized training as required for staff (e.g. immunization certification, infection prevention and control, handling sharps, storage and handling, data entry programs, vaccine product information) in advance of clinic opening. Consider using checklists to ensure that all aspects are covered. This allows clinic personnel to be thoroughly prepared to fulfill their assigned roles and responsibilities.
Additional suggested training content:
- Reporting relationships, roles and responsibilities, medical emergency procedures, including anaphylaxis management, infection prevention and control practices/precautions, clinic setup and flow (consent forms, screening, documentation, etc.), waste management.Footnote 77
- Data collection and reporting requirements and/or procedures (paper and/or electronic), including adverse events.
- "What if" scenarios in case of power outage, equipment malfunctions/failure, large crowds, etc.Footnote 78
- Eligibility criteria and tools to assist in assessing eligibility.
- Cultural sensitivity (role of elders/family, etc.).
- Public relations (how to appropriately manage difficult client situations, awareness of factors contributing to clients' perceptions and clinic experience, etc.).
- Media relations.
- Working with clients who have special needs.
- Strategies to manage pain and fear in vaccine recipients, especially children.
For additional information on training content and tools for immunizers follow the suggested links below:
2.3.5 Orientation
Providing thorough staff orientation prior to the clinic's opening day is vital to the effective functioning of a mass immunization clinic. Staff and volunteers should be oriented to relevant administrative requirements (e.g. human resource forms, scheduling, time sheets, who to call regarding shifts or other questions, whether food and beverages will be provided for staff) and to specific clinic aspects before participating in clinic activities.
Consider developing clinic orientation manuals in advance to the extent possible, outlining all aspects of clinic operations. These may include clinic objectives, clinic roles and responsibilities, staff and volunteer identification (use of colour-coded badges, vests, scarves, arm bands, etc.), clinic flow, client consent, screening/eligibility, documentation types and requirements, medical directives, adverse event management, cold chain management, storage and packaging of supplies, waste disposal and appropriate clothing for role, occupational health and safety issues (infection prevention and control, handling of sharps and waste, and use of personal protective equipment, etc.). Placeholders could be included in the manual for content that will only be available at the time of an event, such as disease epidemiology and specific vaccine information. In preparing the manual, it is recommended to use point form and plain language, to provide an index and to develop an electronic version to enhance its utility.
When time and staff resources do not permit development of an orientation manual, consider assigning an individual to communicate information consistently to staff and volunteers.2.4 Communication
Timely, clear and frequent communication with the public and staff is crucial for the successful implementation and delivery of mass immunization clinic operations. Important considerations in planning clinic communications include identifying the following:
- Lead spokesperson
- How frequently messages will be communicated
- How messages will be coordinated and conveyed
- Target audience (languages cultural appropriateness, readability, etc.)Footnote 79 Footnote 80 Footnote 81
Messages and information can change frequently as new information becomes available. Therefore, communication plans should be flexible and dynamic. Social media channels are an effective way to provide information updates if circumstances change. Where feasible, it is recommended that targeted communication material be prepared in advance and circulated as early as possible before the planned clinic date.
2.4.1 Public Communication (External)
As noted in throughout the CPIP Vaccine Annex, messages about the pandemic vaccine should be consistent. Examples of key points to communicate:
- Why vaccine is being offered and its expected availability.
- The benefits of receiving vaccine.
- Vaccine safety and myths about the purported harms of vaccination.
- Who is eligible and why (e.g. priority groups, residents, general population).Footnote 82 Footnote 83 Footnote 84
- Differences between vaccine formulations (if more than one formulation is available) and the intended recipients for each one.Footnote 85
- Clinic locations, hours of operations, parking and directions for public transportation.
- Overview of clinic activities to be expected, what the clinic will offer, expected wait times (updated frequently) and directions to bring appropriate identification (if necessary) and wear appropriate clothing (short sleeve shirt or shirt that can be rolled up to access shoulder), direction to ensure that they have eaten appropriately during the day to minimize fainting, and whether a health card is needed.Footnote 86 Footnote 87
- Reassurance that clinics are working hard to get the vaccine to the public in a timely manner and that the vaccine will eventually be offered to all who want it (in the case of pandemic vaccine).Footnote 88
- Reinforcement of infection prevention strategies (i.e. what to do if you are symptomatic or have been in contact with a potential case).
| Materials | Medium | Format |
|---|---|---|
|
|
|
Technologies such as social media and instant text messaging make it easier and faster for public frustrations and concerns with mass immunization clinics to be publicized. These situations should be anticipated and methods to monitor and respond to them should be identified.
For additional tips and facts about communicating:
- With the public - see the Canadian Immunization Guide Part 1: Key Immunization Information. Communicating effectively about immunization. 2013.
- With vulnerable populations - see Flu Season and the Most Vulnerable People
2.4.2 Clinic Staff Communication (Internal)
As pandemic situations evolve, timely methods will be needed to convey new information to clinic staff. Communication with staff members should be clear and timely to support effective clinic operations. Effective communication practices provide staff with points of contact to receive information and lines of communication to relay information, feedback and concerns.
Examples of methods to communicate with staff
- Meetings before clinic opens each day
- Staff bulletin board, i.e. "news centre"
- Web-based tool used as a repository of information shared
- Team huddles
- Briefings before and after shifts
- Regular teleconferences
2.5 Data Management
It will be important to identify the methods to collect, manage, store and transport data (e.g. paper and/or electronic) and to establish appropriate systems to support secure data management, based on jurisdictional legislative and policy requirements. Types of data may include staff scheduling, overtime and compensation,Footnote 90 Footnote 91 clinic statistics such as immunization uptake/coverage rate, client screening and consent, incident reporting (e.g. needle-stick injury, adverse reactions), client/staff feedback and vaccine/resource supply. Staff training should emphasize the maintenance of privacy and confidentiality and the procedures and policies to respond to any possible breaches.
2.6 Clinical Supplies
Establish processes for ordering clinical supplies (syringes, needles, etc.) and managing inventory to prevent shortage and wastage;Footnote 92 Footnote 93 explore the feasibility of maintaining a minimum stock of supplies based on a risk assessment of jurisdictional needs and capacity. The stockpiling of supplies and resources can facilitate rapid access to the required supplies at the time of an event but risks wastage if supplies have a specific shelf-life or lose integrity.Footnote 94 Footnote 95 Footnote 96 Consider whether there may be opportunities for rotation of stockpiled supplies. If supplies will not be stockpiled, arrange with suppliers in advance for access to supplies in emergencies. Appendix 1 offers a suggested list of clinical supplies that can be adapted to jurisdictional needs.
2.6.1 Storage and Handling
In mass clinic settings, resources may not be available at clinic sites to store vaccine and supplies securely. Develop protocols to identify how vaccine and supplies will be transferred between the storage site and clinics, the quantities to be transported and the frequency of transportation (once a day, once a week, etc.) while maintaining product integrity (i.e. packaging, cold chain) and meeting community needs.Footnote 97
Once supplies are available on site, place in a secure location that is familiar and can be easily and safely accessed by staff as necessary. Issues should be identified to the person in charge of supplies.
Practical tips for storage and handling of vaccine and supplies
|
2.6.2 Cold Chain Management
Effective cold chain management is necessary to maintain the integrity of vaccine during transportation and storage. Clear protocols should be provided identifying how the cold chain will be monitored and by whom, as well as the plan for maintaining the cold chain in the event of equipment failure and power outage (e.g. back-up equipment, generator or location). In advance of receiving vaccine shipments, ensure that the storage site and equipment have the capacity to maintain the cold chain between 2 and 8 °C (for refrigerated vaccine).Footnote 100 Footnote 101 Extra resources such as gel packs, vaccine coolers and temperature monitors may be needed to maintain vaccine integrity at the clinic site as well as during travel.
Refer to relevant jurisdictional vaccine storage and handling guideline documents or the current National Vaccine Storage and Handling Guidelines for Immunization Providers for information on cold chain management, vaccine storage, temperature monitoring and transportation requirements.
2.7 Non-Clinical Supplies
Once sites have been selected, it is advisable to identify non-clinical supplies, such as furniture, signage and administrative and electronic equipment that are available on-site for use during clinic activities. This will vary greatly by site. For example, a school may have tables, chairs, mats, etc., for use while an arena or shopping centre may not, requiring that they be purchased or rented. If non-clinical supplies are to be purchased, consider where they will be stored after site closure. Appendix 1 offers a suggested list of electronic, administrative and furniture supplies that can be adapted to jurisdictional needs.
Signage -Clinics should display clear signs with directions to guide clients through clinic stations, so that efficient movement through the immunization process is facilitated. Signs should be easily visible, clear, in large font and appropriate language and, where applicable, should use a combination of text and images (e.g. directional arrows). Consider plans and procedures to assist and navigate visually impaired clients. Examples of clinic signs are the following:
- Marked entrance and exit points, list of other clinics and their hours of operation.
- Map showing clinic area for large clinics such as schools, shopping centres, town halls, etc.
- Directional arrows to guide people through clinic stations.
- Identification of stations (registration, immunization, post-vaccination, first aid, washrooms, etc.).
3.0 Clinic Operations
3.1 Mass Immunization Clinic Algorithm
Example of clinic activities can be seen below. A clinic setup flow can be seen in Appendix 2.
Figure B1 - Text Equivalent
This figure is a flowchart that depicts the flow of clinic activities, from arrival to exit. The chart identifies and describes each activity.
- Arrival: Directed to parking and entrance (signage also in place)
- Greeting and Screening: Screening for febrile respiratory illness or signs of any illness
- If there is no sign of illness, proceed to 3. Registration
- If there are overt signs of illness, direct to separate area for ill-person in depth interview to determine the risk of spreading illness.
- If they are at risk, advise to leave and seek appropriate level of medical care or return home
- If they are not at risk, proceed to 3. Registration
- Registration: Registration and eligibility reviewed.
- If eligible, proceed to 4. Pre-vaccine waiting area
- If the individual is not eligible, exit the clinic
- If staff is unsure of eligibility, the individual is evaluated by a clinician.
- If they are not eligible, exit the clinic
- If they are eligible, proceed to 4.Pre-vaccine waiting area.
- Pre-Vaccine Waiting Area: For vaccine information and questions
- Assessment and vaccination
- Post Vaccination and Observation: for 15-20 minutes post-vaccination to monitor for adverse events following immunization.
- No adverse signs proceed to 7. Exit Check
- Exhibits signs of an adverse reaction,
- First Aid and Assessment,
- Proceed to 7. Exit Check or
- Transferred to Emergency Department
- First Aid and Assessment,
- Exit Check: For immunization record, promotional materials and return date for a 2nd dose if required.
Adapted from the Peterborough County-City Health Unit Pandemic Influenza PlanFootnote 102
3.2 Infection Control
Consider the following infection control measures to protect staff and clients during clinic activity:
- Screening clients and staff for illness and directing them accordingly
- Hand sanitizing or hand washing stations; hand sanitizer available at each immunizer's station
- Posters and factsheets on hand hygiene, cough etiquette and infection prevention messages
- Disinfecting surfaces before and after use by clients and staff
- Proper waste management/disposal
- Reducing crowds where possible to prevent potential transmission in case of pandemic
3.3 Crowd Management
The volume of clients at any given time can be difficult to predict and can lead to frustration for both public and staff. In planning mass immunization clinics, incorporate methods to manage crowds based on assessed needs: Footnote 103 Footnote 104 Footnote 105 Footnote 106 Footnote 107
- Hotline or online registration - Clients use a designated hotline or website to schedule a date, time and clinic site.
- Invitations - Clients are invited to the clinic by postal code, resident location, school attended or family name. Invitations can be made by phone or by door-to-door notifications or through the schools which can also ensure that community members are aware of clinic activities and provide the opportunity to answer any questions or concerns (applicable to small communities).
- Wristbands or ticket number - Assign the client a number on a wristband or ticket with the predicted time the client should return to the clinic.
- Block appointments - Set aside blocks of time for walk-in clients, specific groups arriving together (groups of seniors, students, those from remote and isolated communities, etc.).
These methods can also support projections of client volume and related staffing needs and to establish vaccine availability.Footnote 108
Practical tips for remote and isolated communities
- Consider having strategies in place to address individuals who present to clinic sites from outside of the community (e.g. individuals from neighbouring communities and off-reserve First Nations).
- Consider arranging home visits for those unable to attend mass immunization clinics (e.g. those who are homebound).
3.4 Parking and Entrance
Parking and entrance issues may be managed by volunteers who direct clients to the clinic entrance while maintaining flow. Consider these strategies to manage crowds that appear on site:
- Parking/traffic - Volunteers direct and control the flow of vehicles in and out of the parking lot.
- Lines/queues - Organize clients into multiple lines/queues (e.g. families, physically disabled); consider whether the use of express lanes would be appropriate for certain groups (e.g. HCWs).
- Group orientation - Provide short group sessions to supply information, answer questions and complete forms.
- Updates - Frequently update wait time and vaccine availability information to allow clients the opportunity to return later.
When identifying crowd management strategies, consider ways to maintain client morale by remaining visible and approachable as much as possible. For long lines, have staff circulate and answer questions and, if feasible, consider having entertainment for children. Provide appropriate seating and arrangements for those clients who cannot tolerate standing for long periods.
3.5 Greeting and Screening
Once clients have entered the clinic site, it is important that they be welcomed, screened for illness and assisted as required (elderly, disabled, etc.). If priority groups have been designated, clients can also be assessed for vaccine eligibility. All medical questions should be directed to appropriately trained personnel available on site.
3.6 Consent and Registration
During registration, screen for vaccine contraindications that can place clients at risk of illness or allergic reaction and direct accordingly (i.e. further assessment or exit).
Client consent should be obtained before vaccine administration, pursuant to relevant legislation. For children under the age of consent, procedures will be required to obtain parental/guardian consent, pursuant to relevant legislation. Building on existing practices for routine immunization programs is recommended. It is important that clients considering immunization be provided the information necessary to guide their decision: information about the disease, the vaccine (including components and eligibility), the benefits and risks of receiving or not receiving the vaccine, contraindications, alternative courses of action and potential adverse events. Clients should also have the opportunity to ask questions.
Refer to jurisdictional legislations and directives for documentation and collection protocols, including privacy and protection of information.Footnote 109 If electronic documentation methods are used, it is advisable to have hard copies of forms on hand in case of equipment/software failure or power outages.Footnote 110
3.7 Assessment and Immunization
Once registration is complete, clients can proceed to be immunized. Before vaccine administration, the immunizer should conduct a pre-immunization assessment, pursuant to relevant jurisdictional professional regulations and policies, which may include but is not limited to client health status, the client's understanding of the information provided at registration, review and verification of consent with the client, confirmation that there are no contraindications/precautions to immunization and answers to any remaining questions the client may have.Footnote 111
3.7.1 Vaccine Preparation
Ideally, vaccine should be drawn up for each client at the time of immunization. However, in mass immunization clinic settings, where pre-loading may be necessary for timely and efficient administration of a single vaccine to a large number of people, practices should include:
- Prior agreement on professional accountability if different individuals pre-load and administer the vaccine
- Data on the stability of pre-loaded product for a specified time period
- Cold chain maintenance
Prepare only the necessary amount of pre-loaded vaccine to facilitate clinic activity, using pre-loaded syringes as soon as possible. A clear protocol should be provided to immunizing staff.
For further information regarding vaccine preparation and administration including infection prevention and control practices, refer to the Canadian Immunization Guide.
3.8 After Immunization
After immunization, it is recommended that clients be kept under observation in the clinic for at least 15 minutes for monitoring of immediate vaccine reactions (i.e. syncope and anaphylaxis). Clinic planning should consider additional staff or volunteers to monitor client wait times. Strategies that may support clients in remaining for the full waiting period include clearly explaining the rationale for the waiting period, offering refreshments (e.g. coffee, tea, cold drinks); offering health promotional and educational materials (e.g. infection prevention strategies); providing information about post-vaccine care, common side effects of immunization (e.g. redness at site of injection, sore arm) and follow-up procedures/appointments for a second dose if needed; and distributing a vaccine record once the wait time is complete.Footnote 112 The waiting period also provides an opportunity during which clients can complete an evaluation of their clinic experience.
It is recommended that the staff member monitoring the waiting area be a health professional with the training and skills to identify and respond appropriately (e.g. can distinguish a fainting reaction from an anaphylactic reaction and intervene appropriately). In smaller communities where human resources are limited, consider trained volunteers who can immediately alert on site health professionals.
3.8.1 Management of Adverse Events
Though very rare, anaphylaxis can occur following immunization and must be managed quickly and appropriately. Emergency kits to manage anaphylactic reactions must be readily available and easily accessible by staff at the clinic and protocols must be in place for maintenance of kits.
A recommended list of items in an anaphylaxis kitFootnote 113 is available in the Canadian Immunization Guide. Clinic staff must be trained to identify and manage all adverse events, including anaphylaxis, syncope and anxiety reactions. Planners may want to consider identifying a separate area within the clinic layout for first aid and the management of adverse events. Clinic procedures to manage anaphylaxis should follow jurisdictional protocols and should include emergency telephone numbers, medical directives for delivering appropriate medication and a clear plan for patient transport to a health facility.3.8.2 Reporting
Adverse events are reported as per jurisdictional protocols for reporting AEFI. The AEFI form can be retrieved from respective jurisdictions or the PHAC website in both English and French.
AEFI report forms should be made available at post-vaccination monitoring stations and reported as per jurisdictional directives.
4.0 De-escalation Activities and Evaluations
4.1 Site Closure
Plans for site closure should be in place and directives for closure should be followed as per the planned date, volume or jurisdictional instructions. Staff and volunteers should be made familiar with shutdown procedures and their specific roles. Examples of shutdown activities to consider are as follows:
- Communication with public, staff and collaborating partners about the clinic end date
- Identification of how remaining supplies will be stored and managed (i.e. inventory tracking)
- Discussion of cleaning protocols with site owners and planning for waste disposal
- Follow-up procedures for clients if subsequent doses of vaccine are required when the site is no longer in place
- Financial tracking and payments
4.2 Post-Clinic Evaluation
Evaluation of clinics is an important planning consideration, as it provides processes to evaluate and document mass immunization clinic response and identify areas for improvement. It will be important to provide staff and the public with the opportunity to evaluate their clinic experience.Footnote 114 A variety of evaluative processes can be used, including review of clinic notes, formal surveys, debriefing sessions and participant surveys. Ideally, evaluation tools should be developed ahead of time and administered as an ongoing process throughout the clinic response, to make adjustments in real time, not just after clinic shutdown. Gathering and analyzing all evaluations should be completed in a timely fashion to ensure that nothing is lost. Appendices B3 and B4 provide examples of staff and public evaluation forms.
Appendix B1 - Sample Mass Immunization Clinic Supply ListFootnote 115
When determining the clinic supply requirements, consider the size of the population to be served and the estimated number of clients that could be immunized per day (see "Team in a Box" example, Section 2.3.1).
| Item | Qty. | Cost | Supplier | Comments |
|---|---|---|---|---|
| Clinic supplies | ||||
| 3 mL syringes 25 G 1" | ||||
| 25 G 7/8" needles | ||||
| 25 G 1" needles | ||||
| 25 G 1½" needles | ||||
| 18 G 1 inch needles to draw up adjuvant | ||||
| 1 mL 25 G tuberculin syringes | ||||
| Alcohol swabs | ||||
| Adhesive bandages | ||||
| Cotton balls | ||||
| Disposable non-latex gloves (assorted sizes) | ||||
| Paper cups | ||||
| Table covers | ||||
| Hand sanitizer | ||||
| Surgical masks | ||||
| Tissue boxes | ||||
| Disposable gowns | ||||
| Paper towels | ||||
| Paper bags (lunch size) | ||||
| Hypoallergenic tape | ||||
| Disinfectant wipes | ||||
| Disinfectant solution | ||||
| Sharps containers (large) | ||||
| Biohazard waste boxes | ||||
| Biohazard yellow bags | ||||
| Insulated vaccine carry bags/boxes | ||||
| Ice packs, refrigerator packs | ||||
| Maximum-minimum thermometers | ||||
| Blood pressure cuff (child and adult) | ||||
| Stethoscope | ||||
| Adrenalin (epinephrine) 1:1000 or Epi-pens | ||||
| Benadryl (diphenhydramine) | ||||
| Flashlight | ||||
| Paediatric pocket mask with one way valve | ||||
| Adult pocket mask with one way-valves | ||||
| Washcloths | ||||
| Pillows | ||||
| Blankets | ||||
| Laundry hampers | ||||
| Carry bags/totes | ||||
| Batteries | ||||
| Replacement ink cartridges | ||||
| Numbers for clients in waiting lines | ||||
| Table numbers for immunizing stations | ||||
| Smocks | ||||
| Water bottles | ||||
| Juice boxes | ||||
| Snacks for clients waiting in recovery | ||||
| Food for staff | ||||
| Administrative supplies | ||||
| Clipboard | ||||
| Paper | ||||
| Scissors | ||||
| Highlighter | ||||
| Masking tape | ||||
| Pen | ||||
| Rubber bands | ||||
| Note pads | ||||
| Stapler | ||||
| Staples | ||||
| Rope | ||||
| Large envelopes | ||||
| Date stamps | ||||
| Stickers for administration time | ||||
| Identification badges | ||||
| Forms and signage | ||||
| Consent form | ||||
| Adverse vaccine reaction form | ||||
| Immunization record card | ||||
| Directional signs | ||||
| "Before your Vaccination" laminated sign | ||||
| "Clinic Procedure" laminated sign | ||||
| "Things to Remember" laminated sign | ||||
| Posters | ||||
| Pamphlets | ||||
| Anaphylactic quick reference dosage card | ||||
| Volunteer job description | ||||
| Paper for signs | ||||
| Incident reports | ||||
| Product monographs | ||||
| Training manuals | ||||
| Jurisdiction medical directives | ||||
| Canadian Immunization Guide | ||||
| Paper | ||||
| Electronic supplies | ||||
| Laptops | ||||
| Printer | ||||
| Server | ||||
| Fax machine | ||||
| Cellular phones | ||||
| Internet access | ||||
| Photocopier | ||||
| Extension cords | ||||
| Furniture (as required) | ||||
| Chairs | ||||
| Tables | ||||
| Cots/mats | ||||
| Dividers | ||||
| Garbage receptacles | ||||
Appendix B2 - Sample Mass Immunization Clinic Setup
Clinic setup will vary by site capacity and room layout but nonetheless should have a logical unidirectional flow. For multiple clinic sites, it is recommended that a standard clinic layout be used to avoid confusion among rotating staff.
Figure B2 - Text Equivalent
The figure depicts a sample clinic setup with unidirectional flow to each of the clinic stations.
- Entrance: Security check
- If not eligible, proceed to designated Exit which is separated from the flow to the rest
- Greeting and Screening station.
- Consent and Registration station
- If eligible, proceed to Pre-Vaccination Waiting Area
- If not eligible, proceed to Exit#1 (which is separated from the flow to the rest)
Privacy divider separates Station 3 from the rest of the clinic stations
- Pre-vaccination waiting area: Set up chairs for seating with enough space for wheelchair and stroller access, as well as for easy mobility.
- Assessment and Vaccination stations (figure depicts three stations): Separate adjacent rooms/areas for:
- Vaccine supply and monitoring
- Data collection.
- Post-vaccination observation area.
- Seats should be designed to allow for the clear view of waiting clients. Set up quiet activities (games, movies, etc.) to encourage clients to stay the 15-20 minutes.
- After the waiting period is over, proceed to Exit #2.
- First Aid station: Separated from 6. Post-Vaccination Observation Area by a privacy divider
Consider:
- Having designated lines for families and those needing assistance;
- Using megaphones or number displays to call on clients
- Including child-friendly and culturally appropriate spaces (with privacy screens).
Appendix B3 - Sample Post-Clinic Evaluation Form for Staff
- What was your role in the immunization clinic?
- Was this your first time participating in a mass immunization clinic?
- Yes
- No
- Was the training you received for mass immunization clinics adequate? If no, what additional training would you require?
- Yes
- No
- Did you understand your role and responsibility? If no, what additional training would you require?
- Yes
- No
- Was your supervisor accessible when you needed him/her? If no, what could improve accessibility?
- Yes
- No
- Was the chain of communication clear? If no, what could improve this?
- Yes
- No
- Were you made aware of any changes and updates in clinic activities? If no, what could improve this?
- Yes
- No
- How would you rate your site overall?
- Excellent
- Good
- Okay
- Poor
Explain the factors that contributed to your rating.
- What was the greatest personal challenge faced during your time in the mass immunization clinic?
- In your opinion, what were the challenges for your site?
- What went well for your site?
- Do you have any suggestions to improve mass immunization clinics?
Appendix B4 - Sample Public Evaluation Form
Please complete the following evaluation form to better guide us on the steps we need to take to improve future mass immunization clinics. The comments you provide will be anonymous and only used to identify areas for improvements and practices that worked best. We thank you in advance for taking the time to complete this form.
- Gender Please specify
- Age
- 18-24
- 25-29
- 30-39
- 40-49
- 50-59
- 60-69
- 70+
- City of residence
- Did you receive an immunization today?
- Yes
- No
- Did you bring anyone else with you today to receive the vaccination? Check all that apply.
- No, just myself
- Children in my care
- Spouse
- Elders
- Other
- How did you hear about the clinic? Check all that apply.
- Newspaper
- Public announcement
- Poster
- Community health nurse
- Radio
- Home care nurse
- Co-worker/friend/family
- Other
- Did you find that you had enough information about the vaccine before you received it?
- Are there other things that you would have liked to know about the disease or vaccine?
Was the location of the clinic site suitable?- Yes
- No
If no, what would have been a more suitable site?
- What influenced you the most to get your vaccine today? Check all that apply.
- Free
- Concern for my health
- Advised by my doctor
- Concern for the health of others
- Convenient time
- Emergency preparedness
- Convenient location
- Other
- What was the approximate time you spent waiting to receive your vaccination?
- The wait time was:
- Shorter than I expected
- About the same time as I expected
- A bit longer than expected, but not unreasonable
- Unreasonably long
- Were you satisfied with the care you received at the clinic?
- Do you have any suggestions for improving the clinic flow?
- What did you like about the clinic?
- What did you not like about the clinic?
Footnotes
- Footnote 1
-
Sander B, Bauch CT, Fisman D, et al. Is a mass immunization program for pandemic (H1N1) 2009 good value for money? Evidence from the Canadian experience. Vaccine. 2010;28:6210-20.
- Footnote 2
-
Borse RH, Shrestha S, Fiore AE, et al. Effects of vaccine program against pandemic influenza A(H1N1) virus, United States, 2009-2010. Emerg Infect Dis. 2013;19(3):439-48.
- Footnote 3
-
European Medicines Agency. Guideline on adjuvants in vaccines for human use [Internet]. EMEA/CHMP/VEG/134716/2004. Available from: http://www.emea.europa.eu/docs/en_GB/document_library/Scientific_guideline/ 2009/11/WC500015469.pdf
- Footnote 4
-
Walker WT, Faust SN. Monovalent inactivated split-virion AS03-adjuvanted pandemic influenza A (H1N1) vaccine. Expert Rev Vaccines. 2010;9(12):1385-98.
- Footnote 5
-
Widgren K, Magnussen M, Hagstam P, et al. Prevailing effectiveness of the 2009 influenza A(H1N1)pdm09 vaccine during the 2010/11 season in Sweden. Euro Surveill. 2013;18(15):20447. Available from: http://www.eurosurveillance.org/ViewArticle.aspx?ArticleId=20447.
- Footnote 6
-
Conway JM, Tuite AR, Fisman DN, et al. Vaccination against 2009 pandemic H1N1 in a population dynamical model of Vancouver, Canada: timing is everything. BMC Public Health. 2011;11:932. doi: 10.1186/1471-2458-11-932.
- Footnote 7
-
Scheifele DW, Ward BJ, Dionne M, et al. Evaluation of adjuvanted pandemic H1N1(2009) influenza vaccine after one and two doses in young children. Pediatr Infect Dis J. 2011;30(5):402-7.
- Footnote 8
-
Cooper C, Klein M, Walmsley S, et al. High-level immunogenicity is achieved vaccine with adjuvanted pandemic H1N1(2009) and improved with booster dosing in a randomized trial of HIV-infected adults. HIV Clin Trials. 2012;13(1):23-32.
- Footnote 9
-
Rubinstein E, Predy G, Sauvé L, et al. The responses of Aboriginal Canadians to adjuvanted pandemic (H1N1) 2009 influenza vaccine. CMAJ. 2011;183(13):E1033-7. doi: 10.1503/cmaj.110196. Epub 2011 Jul 25.
- Footnote 10
-
Yin JK, Khandaker G, Rashid H, et al. Immunogenicity and safety of pandemic A (H1N1) 2009 vaccine: systematic review and meta-analysis. Influenza Other Respir Viruses. 2011;5(5):299-305.
- Footnote 11
-
Skowronski DM, Janjua NZ, De Serres, et al. Effectiveness of AS03-adjuvanted pandemic H1N1 vaccine: case-control evaluation based on sentinel surveillance in Canada, autumn 2009. BMJ. 2011;324:C7297.
- Footnote 12
-
Van Buynder PG, Dhaliwal JK, Van buynder JL, et al. Protective effect of single-dose adjuvanted pandemic influenza vaccine in children. Influenza Other Respir Viruses. 2010;4(4):171-8.
- Footnote 13
-
Mahmud S, Hammond G, Elliott L, et al. Effectiveness of the pandemic H1N1 influenza vaccines against laboratory-confirmed H1N1 infections: population-based case-control study. Vaccine. 2011;29(45):4975-81. Epub 2011 Aug 30.
- Footnote 14
-
Borse et al. Op cit.
- Footnote 15
-
De Serres G, Gariepy MC, Coleman B, et al. Short and long-term safety of the 2009 AS03-adjuvanted pandemic vaccine. PLoS ONE. 2012;7:e38563.
- Footnote 16
-
Yin et al. Op cit.
- Footnote 17
-
Romio S, Weibel D, Dieleman JP, et al. Guillain-Barre syndrome and adjuvanted pandemic influenza A (H1N1) vaccines: a multinational self-controlled case series in Europe. PLoS ONE. 2013:e82222.
- Footnote 18
-
De Wals P, Deceuninck G, Toth E, et al. Risk of Guillain-Barré syndrome following H1N1 influenza vaccination in Quebec. JAMA. 2012;308;175-81.
- Footnote 19
-
Nohynek H, Jokinen J, Partinen M, et al. AS03 adjuvanted AH1N1 vaccine associated with an abrupt increase in the incidence of childhood narcolepsy in Finland.PLos ONE. 2012;7(3):e33536.
- Footnote 20
-
European Centre for Disease Control. Narcolepsy in association with pandemic influenza vaccination (a multi-country European epidemiological investigation) [Internet]. 2012. Available from: http://www.ecdc.europa.eu/en/publications/publications/ vaesco%20report%20final%20with%20cover.pdf.
- Footnote 21
-
Wijnans L, Lecomte C, de Vries C, et al. The incidence of narcolepsy in Europe: before, during, and after the influenza A(H1N1)pdm09 pandemic and vaccination campaigns. Vaccine. 2013;31(8):1246-54.
- Footnote 22
-
Barker CIS, Snape MD. Pandemic influenza A H1N1 vaccines and narcolepsy: vaccine safety surveillance in action. Lancet Infect Dis. 2014;14:227-38.
- Footnote 23
-
Montplaisir J, Petit D, Quinn MJ, et al. Risk of narcolepsy associated with inactivated adjuvanted (AS03) A/H1N1 (2009) pandemic influenza vaccine in Quebec. PLos ONE. 2014; 9:e108489.
- Footnote 24
-
Keller-Stanislawski B, Englund JA, Kang G, et al. Safety of immunization during pregnancy: a review of the evidence of selected inactivated and live attenuated vaccines. Vaccine. 2014;32;7057-64.
- Footnote 25
-
Richards JL, Hansen C, Bredfeldt C, et al. Neonatal outcomes after antenatal immunization during the 2009 H1N1 influenza pandemic: impact on preterm birth, birth weight, and small for gestational age birth. Clin Infect Dis. 2013;56(9):1216-22. Doi: 10.1093/cid/cit045. Epub 2013 Feb 1.
- Footnote 26
-
Fell DB, Sprague AE, Liu N, et al. H1N1 influenza vaccination during pregnancy and fetal and neonatal outcomes. Am J Public Health. 2012;102:e33-e40.
- Footnote 27
-
Gagnon R, Pimeau MN, Des Roches A, et al. Safe vaccination of patients with egg allergy with an adjuvanted pandemic H1N1 vaccine. J Allergy Clin Immunol.2010;126(2):317-23. Epub 2010 Jun 25.
- Footnote 28
-
Gilca V, De Serres G, Hamelin ME, et al. Antibody persistence and response to 2010-2011 trivalent influenza vaccine one year after a single dose of 2009 AS03-adjuvanted pandemic H1N1 vaccine in children. Vaccine.2011;30(1):35-41. Epub 2011 Nov 7.
- Footnote 29
-
Widgren et al. Op cit.
- Footnote 30
-
Scheifele DW, Ward BJ, Doinne M, et al. Compatibility of ASO3-adjuvanted H1N1pdm09 and seasonal trivalent influenza vaccines in adults: results of a randomized, controlled trial. Vaccine. 2012;30(32):4728-32. Epub 2012 May 28.
- Footnote 31
-
Langley JM, Scheifele DW, Quach C, et al. Safety and immunogenicity of 2010-2011 H1N1 2009-containing trivalent inactivated influenza vaccine in children 12-59 months of age previously given AS03-adjuvanted H1N1 2009 pandemic vaccine: a PHAC/CIHR Influenza Research Network (PCIRN) study. Vaccine. 2012;30(23):3389-94. Epub 2012 Mar 30.
- Footnote 32
-
Scheifele DW, Ward BJ, Dionne M, et al. Compatibility of AS03-adjuvanted H1N1pdm09 and seasonal trivalent influenza vaccines in adults: results of a randomized, controlled trial. Vaccine. 2012;30(32);4728-32. Epub 2012 May 28.
- Footnote 33
-
Skowronski DM, De Serres G, Crowcroft NS, et al. Association between the 2008-09 seasonal influenza vaccine and pandemic H1N1 illness during spring-summer 2009: four observational studies from Canada. PLoS Med. 2010;7(4):e1000258.
- Footnote 34
-
Viboud C, Simonsen L. Does seasonal influenza vaccine increase the risk of illness with the 2009 A/H1N1 pandemic virus? PloS Med. 2010;7(4);e1000259.
- Footnote 35
-
Public Health Agency of Canada. Lessons learned review: Public Health Agency of Canada and Health Canada response to the 2009 H1N1 pandemic [Internet]. November 2010. Available from: http://www.phac-aspc.gc.ca/about_apropos/evaluation/reports-rapports/2010-2011/h1n1/index-eng.php.
- Footnote 36
-
Ibid.
- Footnote 37
-
Standing Senate Committee on Social Affairs, Science and Technology. Canada's response to the 2009 H1N1 pandemic [Internet]. December 2010. Available from: http://www.parl.gc.ca/40/3/parlbus/commbus/senate/com-e/soci-e/rep-e/rep15dec10-e.pdf.
- Footnote 38
-
Racine T. 2009 influenza A/H1N1 mass vaccination strategy: a multinational comparison. National Collaborating Centre for Infectious Diseases [Internet]. July 2012. Available from: http://nccid.ca/publications/2009-influenza-ah1n1-mass-vaccination-strategy-a-multinational-comparison/.
- Footnote 39
-
Public Health Agency of Canada. Canadian immunization guide. Part 4. Active vaccines: influenza vaccine [Internet]. Available from: http://www.phac-aspc.gc.ca/publicat/cig-gci/p04-influenza-eng.php.
- Footnote 40
-
World Health Organization. Pandemic influenza risk management - WHO interim guidance [Internet]. 2013. Available from: http://www.who.int/influenza/preparedness/pandemic/influenza_risk_management/en/index.html.
- Footnote 41
-
Centers for Disease Control and Prevention. CDC guidelines for large-scale vaccination clinic planning [Internet]. 2011. Available from: http://www.cdc.gov/flu/professionals/vaccination/vax_clinic.htm.
- Footnote 42
-
Racine T. Op cit.
- Footnote 43
-
Institute of Medicine. The 2009 H1N1 influenza vaccination campaign - summary of a workshop series [Internet]. October 2010. Available from: https://www.nap.edu/read/12992/chapter/1#xiii.
- Footnote 44
-
Brien S, Kwong JC, Buckeridge DL. The determinants of 2009 pandemic A/H1N1 influenza vaccination: a systematic review. Vaccine. 2012;30(7):1255-64. Epub 2011 Dec 31.
- Footnote 45
-
Bish A, Yardley l, Nicoll A, et al. Factors associated with uptake of vaccination against pandemic influenza: a systematic review. Vaccine. 2011;29(38):6472-84. Epub 2011 Jul 12.
- Footnote 46
-
Prematunge C, Corace K, McCarthy A, et al. Factors influencing pandemic influenza vaccination of healthcare workers - a systematic review. Vaccine.2012;30:4733-43. Epub 2012 May 27.
- Footnote 47
-
Canadian Institutes of Health Research. More about knowledge translation at CIHR [Internet]. Nov 2012. Available from: http://www.cihr-irsc.gc.ca/e/29418.html.
- Footnote 48
-
Erickson LJ, De Wals P, Farand L. An analytical framework for immunization programs in Canada. Vaccine. 2005;23:2468-74.
- Footnote 49
-
Glezen WP. Emerging infections: pandemic influenza. Epidemiol Rev. 1996; 18(1):64-76.
- Footnote 50
-
Tuite AR, Fisman DN, Kwong JC, Greer AL. Optimal pandemic influenza allocation strategies for the Canadian population. PLoS ONE. 2010;5:e10520.
- Footnote 51
-
Conway JM, Tuite AR, Fisman DN, et al. Vaccination against 2009 pandemic H1N1 in a population dynamic model of Vancouver, Canada: timing is everything. BMC Public Health. 2011;11:932.
- Footnote 52
-
Goldstein E, Wallinga J, Lipsitch M. Vaccine allocation in a declining epidemic. J R Soc Interface. 2012;9:2798-803.
- Footnote 53
-
Araz OM, Galvani A, Meyers LA. Geographic prioritization of distributing pandemic influenza vaccines. Health Care Manag Sci. 2012;15:175-87.
- Footnote 54
-
Laskowski M, Duvvuri VR, Buckeridge DL, et al. Influenza H3N2 variant viruses with pandemic potential: preventing catastrophe in remote and isolated Canadian communities. Prev Med. 2013; E pub 2013 Apr 28.
- Footnote 55
-
Public Health Agency of Canada. Canadian immunization guide [Internet]. Available from: http://www.phac-aspc.gc.ca/publicat/cig-gci/p04-influenza-eng.php#ru.
- Footnote 56
-
Healthy children and adults are defined for the purposes of this framework as those children and adults without underlying medical conditions and not in an age-based category.
- Footnote 57
-
Public Safety Canada. Critical infrastructure [Internet]. Available from: https://www.publicsafety.gc.ca/cnt/ntnl-scrt/crtcl-nfrstrctr/index-en.aspx.
- Footnote 58
-
Public Health Agency of Canada. Canadian immunization guide [Internet]. Available from: http://www.phac-aspc.gc.ca/publicat/cig-gci/p04-influenza-eng.php#ru
- Footnote 59
-
CanPREP. CanPREP policy briefs [Internet]. 2009. Available from: http://www.jcb.utoronto.ca/news/documents/CanPREP_Policy_Briefs_FINAL.pdf.
- Footnote 60
-
Ritvo P, Perez,DF, Wilson K, et al. Canadian national surveys on pandemic influenza preparations: pre-pandemic and peri-pandemic findings. BMC Public Health.2013;13:271.
- Footnote 61
-
Bailey TM, Haines C, Rosychuk RJ, et al. Public engagement on ethical principles in allocating scarce resources during an influenza pandemic. Vaccine. 2011;29:3111-7.
- Footnote 62
-
EKOS Research Associates, Inc. for the Public Health Agency of Canada. The use of antivirals for prophylaxis: deliberative dialogue process. Final findings report [Internet]. March 31, 2007. Available from: http://www.phac-aspc.gc.ca/influenza/pdf/ekosfinal_e.pdf.
- Footnote 63
-
Institute of Medicine.Public engagement on facilitating access to antiviral medications and information in an influenza pandemic: workshop series summary [Internet]. 2012. Available from: https://www.nap.edu/catalog/13404/public-engagement-on-facilitating-access-to-antiviral-medications-and-information-in-an-influenza-pandemic.
- Footnote 64
-
Public Health Agency of Canada. Mass immunization clinics in remote and isolated communities. PHAC guidance document [Internet]. 2009 (with acknowledgement to First Nation and Inuit Health Saskatchewan Region Mass Immunization Plan for H1N1 Vaccine) (archived).
- Footnote 65
-
Mackie C. Mass distribution and vaccination clinics (PowerPoint presentation). Public Health CBRN Training Course [Internet]. Centre for Excellence in Emergency Preparedness. Available from: www.ceep.ca/education/MassVaccinations.ppt.
- Footnote 66
-
Opondo J, Wright J, Grauer K, et al. Medical Health Officer's report on the Saskatoon Health Region's response to the global influenza pandemic 2009-2010 [Internet]. Saskatoon (SK): Saskatoon Health Region; 2011. Available from: https://www.saskatoonhealthregion.ca/locations_services/Services/Health-Observatory/Documents/Reports-Publications/MHOH1N1Report_Final.pdf.
- Footnote 67
-
Ministry of Health and Long-Term Care. Ontario health plan for an influenza pandemic - Chapter 7: Immunization [Internet]. Toronto (ON): Government of Ontario; 2013. Available from: http://www.health.gov.on.ca/en/pro/programs/emb/pan_flu/docs/ch_07.pdf.
- Footnote 68
-
Simcoe Muskoka District Health Unit. Simcoe Muskoka District Health Unit pandemic influenza plan; Part II-2 Vaccine and antivirals. Appendix A: Mass vaccination plan [Internet]. 2010. Available from: http://www.simcoemuskokahealth.org/Libraries/TOPIC_InfectiousDisease/ SMDHU_PIP_September_2010.sflb.ashx.
- Footnote 69
-
Ministry of Health and Long-Term Care (Ontario). Op. cit.
- Footnote 70
-
Peterborough County-City Health Unit. Pandemic influenza plan. Annex A: Mass vaccination plan [Internet]. Peterborough (ON): Peterborough County-City Health Unit; 2013. Available from: http://www.peterboroughpublichealth.ca/wp-content/uploads/2011/10/Mass_Vaccination_Annex_A_July2015.pdf.
- Footnote 71
-
Office of the Chief Medical Officer of Health. 2009 pandemic H1N1 immunization campaign - after action report [Internet]. Fredericton (NB): Government of New Brunswick; 2009. Available from: http://www2.gnb.ca/content/dam/gnb/Departments/h-s/pdf/en/Publications/2009H1N1ImmunizationCampaign.pdf.
- Footnote 72
-
Centers for Disease Control and Prevention. CDC guidelines for large-scale influenza vaccination clinic planning [Internet]. 2011. Available from: http://www.cdc.gov/flu/professionals/vaccination/vax_clinic.htm.
- Footnote 73
-
Office of the Chief Medical Officer of Health (New Brunswick). Op. cit.
- Footnote 74
-
Terriplan Consultants. Evaluation of the Department of Health and Social Services planning and response to the H1N1 pandemic: final evaluation report.
- Footnote 75
-
Toronto Public Health. Toronto Public Health plan for an influenza pandemic [Internet]. Toronto (ON): Toronto Public Health; 2011. Available from: https://www1.toronto.ca/City%20Of%20Toronto/Toronto%20Public%20Health/ Performance%20&%20Standards/Pandemic%20Flu/Files/pdf/ P/TPHPIP_2014_Final_Approved__Internet_2014_08_26.pdf.
- Footnote 76
-
Office of the Chief Medical Officer of Health (New Brunswick). Op. cit.
- Footnote 77
-
Ministry of Health (British Columbia). Op. cit.
- Footnote 78
-
Masotti P, Birtwhistle R, Gemmill I, et al. pH1N1: implications for practice, policy and research. Phase 2: the pH1N1 Symposium [Internet]. Kingston (ON): Kingston, Frontenac and Lennox & Addington Public Health Unit and Centre for Studies in Primary Care, Queens University; 2010. Available from: http://www.controlauto.com.pt/Files/Research/ pH1N1_Symposium_Report_Masotti_et_al_pH1N1_ Implications_for_Practice_Policy_and_Research_Nov_2011.pdf.
- Footnote 79
-
Office of the Chief Medical Officer of Health (New Brunswick). Op. cit.
- Footnote 80
-
Rambhia JK, Watson M, Sell TK, et al. Mass vaccination for the 2009 H1N1 pandemic: approaches, challenges, and recommendations. Biosecur Bioterr. 2010;8:321-30. Epub 2010 Nov 2.
- Footnote 81
-
Australia Department of Health and Aging, Review of Australia's health sector response to pandemic (H1N1) 2009: lessons identified [Internet]. 2011. Available from: https://www.health.gov.au/internet/publications/publishing.nsf/Content/review-2011-l/$File/lessons%20identified-oct11.pdf.
- Footnote 82
-
Masotti P, et al. 2010. Op. cit.
- Footnote 83
-
Standing Senate Committee on Social Affairs, Science and Technology. Canada's response to the 2009 H1N1 pandemic [Internet]. December 2010. Available from: http://www.parl.gc.ca/40/3/parlbus/commbus/senate/com-e/soci-e/rep-e/rep15dec10-e.pdf.
- Footnote 84
-
Rambhia JK, et al. Op. cit.
- Footnote 85
-
Centers for Disease Control and Prevention. CDC guidelines for large-scale influenza vaccination clinic planning. Op. cit.
- Footnote 86
-
Mackie C. Op. cit.
- Footnote 87
-
Advancing practice. Immunization competencies education program [Internet]. 2013. Available from: http://www.advancingpractice.com/p-85-education-program-for-immunization-competencies.aspx.
- Footnote 88
-
Office of the Provincial Health Officer. B.C's response to the H1N1 pandemic [Internet]. Vancouver (BC): Government of British Columbia; 2010. Available from: http://www.health.gov.bc.ca/pho/pdf/ PHO_Report_BC_Response_to_the_H1N1_Pandemic_June2010.pdf.
- Footnote 89
-
Terriplan Consultants. Op. cit.
- Footnote 90
-
Toronto Public Health. Op. cit.
- Footnote 91
-
Ministry of Health and Long-Term Care (Ontario). Op. cit.
- Footnote 92
-
Terriplan Consultants. Evaluation of the Department of Health and Social Services planning and response to the H1N1 pandemic: Final evaluation report [Internet]. Whitehorse (NWT): Government of the Northwest Territories; 2010. Available from: http://www.hss.gov.nt.ca/sites/default/files/ pan_territorial_pandemic_planning_project_environmental_scan_report.pdf.
- Footnote 93
-
Government of Manitoba. H1N1 flu in Manitoba: Manitoba's response, lessons learned [Internet]. Winnipeg (MB): Government of Manitoba; 2010. Available from: http://www.gov.mb.ca/health/documents/h1n1.pdf.
- Footnote 94
-
Office of the Chief Medical Officer of Health (New Brunswick). Op. cit.
- Footnote 95
-
Terriplan Consultants. Op. cit.
- Footnote 96
-
Ibid.
- Footnote 97
-
Office of the Provincial Health Officer (BC). Op. cit.
- Footnote 98
-
Massachusetts Department of Public Health. General protocols for vaccine storage, administration, standing orders and mass immunization clinics [Internet]. Boston (MA): Division of Epidemiology and Immunization; 2009. Available from: http://www.mass.gov/eohhs/docs/dph/cdc/immunization/mso-protocols-general.pdf.
- Footnote 99
-
BC Centre for Disease Control. British Columbia's pandemic influenza response plan (2012): pandemic influenza vaccine storage, transfer and security plan [Internet]. 2012. Available from: http://www.health.gov.bc.ca/pandemic/response/pdf/bc-pandemic-influenza-vaccine-storage-transfer-security-plan.pdf.
- Footnote 100
-
Public Health Agency of Canada. National vaccine storage and handling guidelines for immunization providers. Ottawa (ON): Public Health Agency of Canada; 2015. Available from http://healthycanadians.gc.ca/publications/healthy-living-vie-saine/vaccine-storage-entreposage-vaccins/index-eng.php.
- Footnote 101
-
Peterborough County-City Health Unit. Peterborough County-City Health Unit Pandemic Influenza Plan. Annex A: Mass vaccination plan [Internet]. Peterborough (ON): Peterborough County-City Health Unit; 2015. Available from: http://www.peterboroughpublichealth.ca/my-home-environment/my-community/pandemic-planning/
- Footnote 102
-
Office of the Chief Medical Officer of Health (New Brunswick). Op. cit.
- Footnote 103
-
Perth District Health Unit. Perth County influenza pandemic plan. Chapter 6: mass vaccination and antivirals [Internet]. Stratford (ON): Perth District Health Unit; 2006. Available from: http://www.pdhu.on.ca/health_topics.php?id=378.
- Footnote 104
-
Porter D, Hal, M, Hartl B, et al. Local health department 2009 H1N1 influenza vaccination clinics - CDC staffing model comparison and other best practices. J Public Health Manag Pract. 2011;17: 530-3.
- Footnote 105
-
Rambhia JK, et al. Op. cit.
- Footnote 106
-
Simcoe Muskoka District Health Unit. Op. cit.
- Footnote 107
-
Office of the Chief Medical Officer of Health (New Brunswick). Op. cit.
- Footnote 108
-
Public Health Agency of Canada. Immunization competencies for health professionals [Internet]. Ottawa (ON): Public Health Agency of Canada; 2008. Available from: http://www.phac-aspc.gc.ca/im/pdf/ichp-cips-eng.pdf.
- Footnote 109
-
Simcoe Muskoka District Health Unit (SMDHU). Op. cit.
- Footnote 110
-
Public Health Agency of Canada.Canadian immunization guide. Part 1. Key Immunization Information: vaccine administration practices [Internet]. Ottawa (ON): Public Health Agency of Canada; 2013. Available from: http://www.phac-aspc.gc.ca/publicat/cig-gci/p01-07-eng.php.
- Footnote 111
-
Ibid.
- Footnote 112
-
Public Health Agency of Canada. Canadian immunization guide. Part 2. Vaccine Safety: early vaccine reactions including anaphylaxis [Internet]. Available from: http://www.phac-aspc.gc.ca/publicat/cig-gci/p02-03-eng.php.
- Footnote 113
-
Ministry of Health. BC pandemic influenza preparedness plan: Annex D [Internet]. Vancouver (BC): Government of British Columbia; 2005. Available from: http://www.bccdc.ca/resource-gallery/Documents/Epid_Guidelines_PandemicPlan_20090609.pdf.
- Footnote 114
-
Stroud C, Nadig L, Altevogt BM. The 2009 H1N1 influenza vaccination campaign: summary of a workshop series. Institute of Medicine, 2010.
- Footnote 115
-
Peterborough County-City Health Unit pandemic influenza plan. Annex A: mass vaccination plan. Op. cit.
Page details
- Date modified: